發布時間:2022年06月29日 文字大小: [ 大 中 小 ] 瀏覽次數:
| 文號 | 錫政辦發〔2022〕25號 |
|---|---|
| 制發機關 | 無錫市人民政府辦公室 |
| 成文日期 | 2022-03-02 17:17:21 |
| 文件狀態 | 執行中 |
市政府辦公室關于無錫市高品質
住區建設的實施意見(試行)
錫政辦發〔2022〕25號
各市(縣)、區人民政府,市各委辦局,市各直屬單位:
高品質住區是指運用多種工程技術,以改善居住環境、提升住戶體驗為目標,依據《無錫市高品質住區實施導則(試行)》、無錫市高品質住區建設指標(詳見附件)等規劃設計建設要求,打造的全生命周期居住體系。
為加快推進美麗無錫建設,更好滿足人民群眾高品質生活需要,促進房地產市場平穩健康發展,規范和強化住宅建設全過程精細化管理,進一步提升我市住宅高品質建設,根據《國務院辦公廳轉發住房城鄉建設部關于完善質量保障體系提升建筑工程品質指導意見的通知》(國辦函〔2019〕92號)、《江蘇省綠色建筑發展條例》《無錫市建設工程質量管理條例》等有關規定,結合無錫實際情況,經市政府同意,現就扎實推進無錫市高品質住區建設提出如下實施意見。
一、總則
(一)指導思想
以習近平新時代中國特色社會主義思想為指導,把握住房發展已經從粗放滿足面積數量要求,逐步轉向對品質質量需求、從“有沒有”轉向“好不好”的發展趨勢,正視人民群眾對住宅品質提升的新期待,深刻理解新發展階段全市住宅品質建設新特征,全面整合智能科技、建筑材料、特色風貌、人文環境等因素,切實打造品質更高、質量更好、功能更全、景色更美、極具人居文化的理想宜居住宅小區,讓群眾更充分地享受發展成果。
(二)總體目標
經過3至5年努力,高品質住宅在全市新建商品房中的占比穩步提升,試點項目管理運行良好,示范引領作用日漸凸顯;高品質住宅理念更加受到關注,無錫特色、江南韻味進一步彰顯,群眾接受度、滿意度進一步提升;房地產市場健康平穩發展的基礎更加牢固,多樣化住宅需求得到更好釋放,城鄉宜居品質加快提升,具有國際美譽度的生態宜居名城底色更加靚麗。
(三)基本原則
堅持以人為本。強調設計與需求無縫對接,建筑結構、內部環境與人的全時空、全齡段友好,最大限度滿足業主要求。突出品質提升,提供更優良的居住生活環境和完善的管理服務,滿足人們對健康、舒適、社交及人文精神層面的需求,實現從“住有所居”向“住有優居”轉變。
注重綠色環保。大力推廣可再生能源利用和綠色建造,充分借助科技力量,推動傳統住宅向現代化居住產品轉換升級,建設綠色環保、智能安全的未來社區。
發揮市場作用。積極引導相關企業主動加入高品質住區開發、建設;用好用活政策正向激勵,推動形成利于高品質住區發展的寬松環境,在房價調控上體現高品質住區的優質優價。
堅持片區管控。突出城市發展重點地區的核心地段,結合國際社區的打造,合理劃定高品質住區分布區域,在區域內確定高品質住區地塊,并根據國際社區建設時序,制定高品質住區地塊實施計劃,有序分步實施。
二、實施步驟
(一)土地出讓階段
1.在確定實施高品質住區的地塊后,自然資源規劃部門應按照無錫市高品質住區建設指標要求,在《地塊規劃條件》中明確容積率、建筑密度、綠地率等高品質住區相關規劃要求;住房和城鄉建設部門應在《地塊建設條件意見書》中明確關于綠色低碳、配套設施、質量保險、物業管理等高品質住區相關建設指標要求。土地出讓主管部門應將上述《地塊規劃條件》和《地塊建設條件意見書》納入住宅地塊出讓公告。
2.土地競拍企業應在分析研究并認可住宅地塊土地出讓條件中關于高品質住區建設要求基礎上參與土地競拍。受讓單位在競得地塊后,應嚴格按照土地出讓條件中關于高品質住區建設的相關要求實施。
(二)設計階段
1.規劃設計階段
(1)規劃設計單位和綠化景觀設計單位在進行相關設計文件編制時,應在滿足居住區規劃設計和綠化景觀設計深度編制要求基礎上,細化落實無錫市高品質住區建設指標中相關規劃、綠化景觀要求,規劃、設計標準不得低于指標要求,并設置“高品質住區設計專篇”,專項說明指標要求的落實情況。
(2)建設單位將規劃設計方案、綠化景觀設計方案報送相關審批部門審查前,應就規劃、設計方案中涉及無錫市高品質住區建設指標中相關要求落實情況進行自審,不滿足指標要求的不得送審。
(3)規劃設計方案審查部門在審查過程中應針對《地塊規劃條件》中關于高品質住區的相關規劃要求進行規劃設計方案審查,不符合要求不得核發《建設工程規劃許可證》。綠化景觀工程方案審批部門在審批過程中應就無錫市高品質住區建設指標相關要求落實情況進行審查,不符合要求不得核發《附屬綠化工程設計方案審查意見書》。其他各相關方案審批部門在審查過程中應嚴格按照指標要求進行審查。
2.施工圖設計階段
(1)施工圖主體設計單位應負責建筑、結構、給排水、暖通、電氣等專業的施工圖設計,施工圖設計文件應滿足住宅施工圖設計深度要求,并設置“高品質住區設計專篇”,專項說明無錫市高品質住區建設指標落實情況。
(2)施工圖主體設計單位應將土建工程、道路工程、景觀工程、管線工程、智能化工程、幕墻工程、城市照明工程(路燈、亮化)等專項設計納入設計文件中,完成高品質住區在施工圖設計階段的整體要求,并將各專項設計要求分解后提交給各專項設計單位。
(3)各專項設計單位應嚴格落實主體設計單位提供的專項設計要求,并在專項施工圖設計中嚴格執行無錫市高品質住區建設指標相關要求。
(4)建設單位應綜合協調把控各專項設計,負責審核各分項施工圖深化設計。專項施工圖設計重點應解決建筑的功能和品質提升問題,承包商負責的施工圖深化設計重點解決設計施工一體化問題,準確控制施工節點大樣詳圖,促進建筑精細化。
(5)建設單位應將土建工程、道路工程、管線工程(供水、排水、供氣等)、智能化工程、幕墻工程、城市照明工程(路燈、亮化)等專項施工圖設計文件報送施工圖設計文件專項審查機構或相應主管部門審查,施工圖設計文件審查機構或相應主管部門應在進行常規審查的基礎上,就“高品質住區設計專篇”中無錫市高品質住區建設指標的執行情況開展專項審查,并在審查意見中注明無錫市高品質住區建設指標的執行情況。
(三)施工建設階段
1.參建各方要切實履行職責,重點落實無錫市高品質住區建設指標的相關實施要求。建設單位負責將指標實施要求納入項目全過程管理;設計單位要加強對指標實施內容的現場服務;施工單位要嚴格按圖施工,確保高品質住區建設的施工質量;監理單位要切實履行監理義務,嚴格把控工程質量。
2.建設單位應當積極推行全過程咨詢、工程總承包等建設模式開展高品質住區的建設;報送施工許可審查文件時,應同步提交“高品質住區施工專篇”;應加強施工現場管理,推行綠色施工,開展智慧工地建設;應加強對使用建材質量的管控,推行綠色建材,選用安全耐久、節能環保的建材,確保各項建材符合國家各項標準要求。
3.施工許可審批部門在對施工許可文件審查時,應對“高品質住區施工專篇”的相關專項說明材料進行專項審查,不符合要求不得核發《建筑工程施工許可證》。
4.各級建設工程、市政工程質量監督管理部門,應根據職責對項目高品質內容建設實施情況進行專項監督,并負責將高品質住區建設的相關內容納入日常質量監督工作。
5.建設單位不得隨意變更經規定程序確定的各項建設要求,確需變更的,變更內容的標準不得低于無錫市高品質住區建設指標的相關要求。
(四)工程驗收階段
1.建設單位在組織竣工驗收中,應突出加強對高品質住區相關建設內容的質量驗收把關,并就相關情況在竣工報告中做專項說明。
2.各級自然資源規劃主管部門在辦理規劃核實技術審查時,應當重點核實建設工程規劃許可的內容,不符合相關要求的不予通過;各級住房和城鄉建設主管部門、市政園林主管部門及其委托的工程質量監督機構,在實施監督驗收過程中,應當重點核實無錫市高品質住區建設指標專項內容的落實情況,并在驗收批復文件中明確載明指標的執行情況,未達到指標要求的工程不予驗收通過。
3.建設單位應當自各單項工程驗收合格之日起15日內,向住房和城鄉建設部門申請辦理交付使用竣工驗收,報審材料中應包含各單項驗收中關于無錫市高品質住區建設指標執行情況的相關內容,不符合要求的不予通過交付使用竣工驗收。
三、責任分工
(一)市房地產調控領導小組辦公室全面負責高品質住區建設事項的統籌推進。各市(縣)、區政府負責轄區內新建居住小區推進無錫市高品質住區建設指標的落實工作,并對建設單位予以全面監管,確保高品質住區建設工作實施到位。
(二)建設單位應發揮高品質住區建設工作的總牽頭作用,具體負責將無錫市高品質住區建設指標相關要求全面落實到位,及時辦理各項前期報批手續和行政許可事項,擇優選擇施工單位和監理單位,為項目順利實施提供有力保障。
(三)各行業主管部門應依據各自職責,積極落實高品質住區工作的相關要求:
1.自然資源規劃部門負責牽頭確定高品質住區實施地塊,聯合住房和城鄉建設部門,會各區政府,共同開展高品質住區的片區劃定、地塊確定以及實施計劃制定工作;負責將無錫市高品質住區建設指標相關規劃要求在《地塊規劃條件》中落實,并將高品質住區相關要求納入住宅地塊出讓公告;負責項目用地許可、規劃方案審查、規劃工程許可的相關審查和辦理工作;負責管線綜合規劃方案的審查工作;負責指導相關建設單位在規劃方案中落實高品質住區規劃要求;負責對高品質住區規劃指標和要求的落實情況進行評估。
2.住房和城鄉建設部門負責將無錫市高品質住區建設指標相關要求在《地塊建設條件意見書》落實;負責新建住宅小區項目的項目建設條件意見書編制、綠色設計審查、配套設施設計方案審查、海綿專項設計審查、建設工程施工圖設計審查、施工許可審查等工作;對第三方成本審核機構的成本核算質量進行監管;負責職責范圍內的安全文明施工、質量監督管理工作;負責指導項目建成后的建設移交工作;負責新建住宅小區物業管理企業的監督管理工作,探索物業管理服務提升的項目內容、標準要求,完善相關管理機制,促進和規范物業行業在高品質住區的發展;負責對《無錫市住宅品質提升設計指引(試行)》和無錫市高品質住區建設指標的落實情況進行評估。
3.市政園林部門負責綠化、排水、照明等專業的設計方案審查,負責排水、城市照明、道路等工程的質量監督管理工作;對小區綠化、排水、照明等高品質要求的落實情況進行評估。
4.城市管理部門負責對垃圾分類收集點、垃圾收集站、公共廁所等環衛設施的設計方案進行審查,并按照“四分類”標準全面推進生活垃圾分類工作,推動“定時定點”投放模式在高品質住宅小區全面實施。
5.民政部門負責居家養老服務用房的后續移交、接管、運維等工作的監督管理,推進居家養老服務用房高品質運轉。
其他相關部門依據職責分工,積極做好高品質住區實施的配合工作。
(四)各參建單位應積極服從配合主體建設單位的管理和要求,落實高品質住區建設的相關要求。勘察、設計、施工、監理單位應在各自承擔的業務范圍內,依據相關法律規范以及合同條款的約定,落實高品質住區建設要求。
四、保障措施
(一)加強考核機制
由市房地產調控領導小組辦公室牽頭,負責根據本實施意見的相關要求,對各市(縣)、區以及各相關部門高品質住區實施工作進行考核,考核結果作為市政府對市(縣)、區及相關部門年度綜合考核(評價)的依據。定期召開聯席會議,協調解決工作中的重點難點問題;不定期開展督查檢查,對各市(縣)、區以及相關部門對本實施意見的落實情況進行檢查,對落實有力、成效明顯的予以通報表揚,對落實不力、推進緩慢的予以情況通報。
(二)強化責任落實
各行業主管部門,應按照本實施意見的相關要求,制訂工作計劃,細化工作任務,明確落實責任,定期協調推進,解決突出問題。各有關部門應加強聯動、形成監管合力,確保各項目順利實施到位。
(三)加大宣傳引導
不斷營造宣傳氛圍,加大宣傳力度,用好新媒體、廣播電視、報刊書籍等全媒體渠道,加強高品質住區宣傳推介,積極介紹先進地區做法和典型案例,讓廣大人民群眾真正成為高品質住區的參與者、設計者、獲益者,為打造具有國際美譽度的生態宜居名城加分助力。
(四)實施違約懲戒
各開發建設單位未落實地塊高品質住區出讓要求的,或經相關管理部門對其落實情況評估不合格的,將由相關行業主管部門嚴格依據相關法規及出讓合同約定在無錫市房地產開發企業信用管理系統中對其扣減信用分值;對于存在嚴重失信行為的企業,行業主管部門將其信用等級降為C級及以下級別,并會同相關單位對企業的市場準入采取相應限制措施。
(五)各參建單位未落實本意見要求的,由相關行業主管部門嚴格依據相關法律規范,運用信用評價考核、市場準入限制等手段進行監管。
1.規劃設計單位、建筑設計單位、施工圖主體設計單位未按照本實施意見落實無錫市高品質住區建設指標要求的,由開發建設單位或相應審批部門提供證明材料,住房和城鄉建設部門進行確認后,在無錫市工程勘察設計企業信用管理系統中扣減其誠信分值。對于存在嚴重失信行為的企業,住房和城鄉建設部門將其設計單位信用等級降為C類及以下類別,并會同相關單位對企業的市場行為采取相關限制措施;未納入信用管理系統管理范圍的設計單位,由住房和城鄉建設部門會同相關單位對其市場行為采取相關限制措施。
2.各專業設計單位、施工單位未按照本實施意見落實無錫市高品質住區建設指標要求的,由相對應主管部門另行制定考核機制實施處罰;因工期、質量等方面造成損失的,各相應主管部門承擔連帶責任。
3.設計變更不按本意見要求的,該設計變更視為無效變更;因此造成經濟損失或者降低工程質量、影響建設項目進度等后果的,過錯方承擔全部責任并予以賠償。
4.施工總承包單位、監理單位違反本意見擅自降低住宅建設標準,或執行無錫市高品質住區建設指標不到位的,一經查實,除依據相關法律法規對其進行處罰外,還將在我市建筑市場信用考核評價體系中對其扣減信用分值;對于存在嚴重失信行為的施工單位,住房和城鄉建設部門將其信用等級降為C級及以下等級,并會同相關單位對企業的市場行為采取相關限制措施。
5.建立行業主管部門與開發建設單位聯動機制。開發建設單位除依據相關法律法規及合同條款約定,在項目實施過程中對規劃、設計、施工、監理單位的履約情況進行考核外,可以將其違約情況報行業主管部門,由行業主管部門運用在我市建筑市場信用考核評價中。
本意見自發文之日起施行。
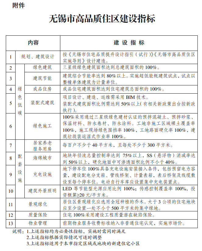
附件:無錫市高品質住區建設指標
無錫市人民政府辦公室
2022年3月2日
(此件公開發布)

說明:1.上述指標均為必要性指標,實施時需同時滿足
2.上述指標根據實際情況可適時調整
3.上述指標適用于本市指定區域或地塊的新建住宅小區
責編:司法局
當前位置:













