發布時間:2020年02月26日 文字大小: [ 大 中 小 ] 瀏覽次數:
| 文號 | 錫政辦發〔2019〕48號 |
|---|---|
| 制發機關 | 無錫市人民政府辦公室 |
| 成文日期 | 2019-09-02 09:59:01 |
| 文件狀態 | 執行中 |
市政府辦公室關于印發無錫市知識產權運營服
務體系建設實施方案(2019—2021年)的通知
錫政辦發〔2019〕48號
各市(縣)、區人民政府,市各委辦局,市各直屬單位:
《無錫市知識產權運營服務體系建設實施方案(2019—2021年)》已經市政府同意,現印發給你們,請認真貫徹執行。
無錫市人民政府辦公室
2019 年9月2日
無錫市知識產權運營服務體系建設實施方案
(2019—2021年)
為深入實施知識產權戰略,充分釋放知識產權綜合運用效應,促進經濟創新力和競爭力不斷提高,有力支撐高質量發展,根據國務院《關于新形勢下加快知識產權強國建設的若干意見》(國發〔2015〕71號)和財政部辦公廳、國家知識產權局辦公室《關于開展2019年知識產權運營服務體系建設工作的通知》(財辦建〔2019〕70號)要求,結合我市實際,制定本方案。
一、總體要求
(一)指導思想
以習近平新時代中國特色社會主義思想為指導,牢固樹立新發展理念,深入實施國家知識產權戰略和創新驅動發展戰略,以實現知識產權引領產業轉型為目標,以推動知識產權價值實現為核心,以打通知識產權運營鏈條為主攻方向,以釋放知識產權各門類綜合運用效應為紐帶,突出建設重點,采取全新模式,系統推進知識產權運營服務體系建設,促進知識產權與實體產業深入融合,探索知識產權引領創新經濟、品牌經濟和特色產業高質量發展的全新路徑。
(二)基本原則
1.戰略引領,統籌規劃。以知識產權強市建設為統領,將知識產權運營服務體系建設作為重要舉措,統籌中央及地方財政資金與投入資源,統一規劃專利、商標、版權、地理標志高質量發展。
2.市場導向,立足產業。發揮市場配置創新資源的決定性作用,堅持知識產權的市場價值取向,強化企業創新主體地位和主導作用,融合多元化運營資源,為無錫產業轉型升級和新舊動能轉換提供有力支撐。
3.部門協作,融合發展。用好政府和市場“兩只手”,深化知識產權領域“放管服”改革,加強知識產權公共服務和市場監管,促進運營主體、金融資本、實體產業與專業服務等各要素緊密融合,充分釋放創新主體知識產權運營活力和動力。
4.改革創新,開放共享。注重知識產權運營體制機制創新,系統集成先進經驗,全面調動資源活力,在政策制定、資金使用等各方面不拘一格,以“設立政府引導基金”“實施項目”“購買服務”“補貼獎勵”“一事一議”等開放模式打造無錫知識產權運營新業態。
(三)主要目標
到2021年,全面建成模式清晰、功能明確、政策完善、鏈條完備、要素集中、運行順暢的知識產權運營服務體系,知識產權服務能力保持全國前列,知識產權與產業、科技、金融深度融合,形成一批可復制可推廣的先進經驗,有效支撐產業轉型升級、區域創新發展和營商環境打造。
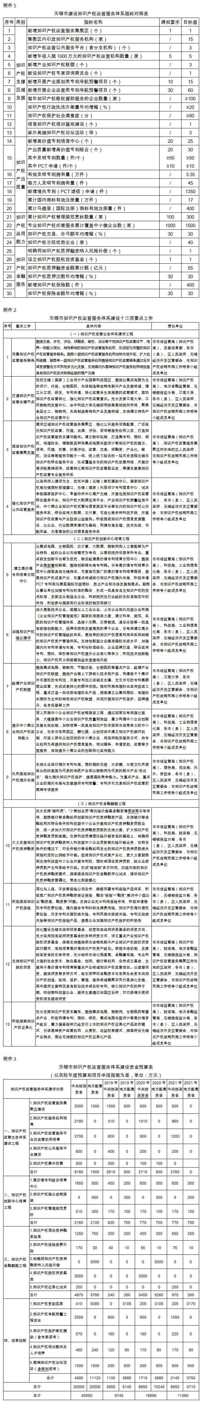
1.知識產權運營業態蓬勃發展。建成知識產權運營服務集聚區,集聚規模型知識產權服務機構15家以上。知識產權運營整體規模突破10億元,形成完整的知識產權運營服務鏈條,專業運營服務機構中年收入超1000萬元知識產權運營機構數量5家,基本形成集聚發展的工作格局。專利導航在指導產業高端發展的作用充分顯現,支持物聯網、集成電路、節能環保、生物醫藥等重點產業及其技術分支實施產業規劃類導航預警項目15個,支持行業龍頭企業實施企業運營類專利導航預警項目60個,組建產業知識產權聯盟。
2.知識產權產出質量大幅提升。專利競爭力明顯增強,萬人發明專利擁有量達45件以上,新增PCT專利申請1350件以上,圍繞集成電路、物聯網產業及關鍵核心技術組建25個高價值培育中心,形成30個規模較大、布局合理、對產業發展和國際競爭力提升具有支撐保障作用的高價值專利組合,其中發明專利數量不低于50件,PCT申請不低于10件。高知名度商標品牌不斷涌現,累計國內商標有效注冊量17萬件以上,馬德里國際商標注冊量累計突破400件,地理標志產品銷售收入增幅超過10%。
3.知識產權運用效益明顯增強。企業知識產權制度運用能力保持領先,全市累計通過知識產權管理規范國家標準認證的企業超過300家,專業知識產權托管服務覆蓋小微企業1500家以上,擁有知識產權優勢示范企業超過50家。知識產權轉移轉化效率穩步提升,知識產權交易、許可額年均增幅20%以上,知識產權使用費進出口總額明顯增長。
4.知識產權發展環境不斷優化。知識產權嚴保護、大保護、快保護、同保護統籌推進,知識產權行政執法辦案量年均增幅20%,結案率超過90%,保持國內城市先進水平。維權援助服務企業每年不低于200家,形成刑事司法、行政執法、仲裁調解、行業自律、企業履責、社會監督等多主體參與,經濟、法律、技術等多種手段相結合的大保護格局。加快形成一支規模宏大、結構優良、素質較高的知識產權人才隊伍,培養引進專利代理師45名,專業知識產權運營人才150人,引進培養知識產權運營領軍人才5名以上,集聚度達到國內領先水平。
5.知識產權金融服務便捷高效。制定完善知識產權金融扶持政策體系,優化知識產權金融發展環境,與投資、信貸、擔保、典當、證券、保險等工作深度結合,設立知識產權股權投資基金,知識產權金融服務對促進企業創新發展的作用顯著提升。明確將知識產權質押融資納入風險補償,質押次數年均增幅30%,質押融資累計額突破55億元。知識產權保險金額年均增幅30%,累計新增保險件數突破400件。
二、重點工程
著力建設一個服務鏈條完整、主要節點突出、運行機制靈活、條件保障有力的知識產權運營生態體系,打造若干個面向行業關鍵技術、促進知識產權高質量創造和高效益運用的平臺,突出知識產權金融創新,營造激發創新主體、創新創業活力和轉化運營動力的發展環境。
(一)知識產權運營生態體系建設工程
知識產權運營生態是知識產權運營服務體系建設的基礎和前提,構建運營生態圈將有利于營造良好的知識產權運營環境,促進知識產權運營的創新、健康及長遠發展。包括完善知識產權運營服務鏈條、打造知識產權運營關鍵節點、推進知識產權運營集聚發展、強化知識產權公共運營服務等四個方面重點工作。
(二)知識產權創新中心培育工程
高價值知識產權創造是知識產權運用工作的“最先一公里”,聚焦無錫、江蘇乃至全國經濟發展的重大需求,在我市重點新興產業領域先行布局一批高價值知識產權創造載體,通過政府支持、市場化運作,搶占產業發展制高點。包括建立高價值專利培育示范中心、加強知識產權強企建設、組建產業知識產權聯盟、提升中小微企業知識產權運用能力、扎實推進知識產權海外布局等五個方面重點工作。
(三)知識產權金融賦能工程
金融是實體經濟的血液,鼓勵銀行、風投、證券、保險、信托等金融機構創新金融產品,建立知識產權與投資、信貸、擔保、保險等相結合的多元化多層次知識產權金融服務機制,充分發揮知識產權資產價值屬性,引導企業加強知識產權資產管理,推動知識產權金融為企業創新發展賦能。包括大力發展知識產權質押融資、積極推進知識產權保險、支持知識產權股權投資、積極探索知識產權證券化等四個方面重點工作。
三、改革措施
聚焦知識產權創造質量不高、知識產權成果產業化機制不順暢、知識產權收益分配和激勵機制不合理等問題,重點在政府創新管理、知識產權轉化、收益分配機制、人才引進、開放合作等方面進一步做出新的制度安排,切實通過體制機制創新進一步激發無錫知識產權運營的活力和動力。
(一)優化知識產權政策體系。強化質量導向,加大對高價值專利的培育支持,引導創新主體正確認識和合理使用知識產權制度。嚴厲打擊非正常專利申請等行為,對利用非正常專利申請套取資助等行為按照相關規定嚴肅處理,共同營造良好的知識產權發展環境。〔責任單位:市市場監管局(知識產權局)、財政局、發展改革委,市稅務局,各市(縣)、區人民政府,無錫經濟開發區管委會,市知識產權戰略實施工作領導小組成員單位〕
(二)積極試點知識產權混合所有制改革。以江南大學為重點,推進知識產權混合所有制改革,支持項目試點單位與成果完成人(含完成人團隊)之間,通過約定權屬或出資比例變更知識產權權利人的方式對相關知識產權進行分割確權。試點單位和成果完成人(含完成人團隊)對其持有的知識產權成果,可以自主決定轉讓、許可或者作價投資,不需要上級審批。〔責任單位:市市場監管局(知識產權局),江南大學,各市(縣)、區人民政府,無錫經濟開發區管委會,市知識產權戰略實施工作領導小組成員單位〕
(三)完善專利導航決策產業發展機制。依托我市重點專業科技園區,按照“一園一產業一導航”的原則,實施專利導航工程,建立專利分析與產業運行決策深度融合、持續互動的產業發展決策機制;為政府規劃、行業發展和企業經營提供專利分析、挖掘、預警等導航服務。形成包括國內外產業核心技術領域專利布局情況、研發空白點、競爭對手情況、產業發展趨勢、專利布局規劃與風險預警等在內的分析報告,同時建立專利導航成果共享機制。〔責任單位:市市場監管局(知識產權局)、發展改革委、科技局、工業和信息化局,各市(縣)、區人民政府,無錫經濟開發區管委會,市知識產權戰略實施工作領導小組成員單位〕
(四)實行嚴格的知識產權保護制度。深入推進知識產權綜合管理改革,發揮統一市場監管體系下知識產權行政保護優勢,建立知識產權侵權查處快速反應機制,強化行政執法與司法銜接,加強知識產權綜合行政執法,建立健全知識產權多元化糾紛解決機制。為企業“走出去”提供知識產權侵權預警、海外維權服務。依托無錫市公共信息信用平臺,建立知識產權信用系統,加大對侵犯知識產權等失信行為的聯合懲戒。持續在商貿流通領域推行“正版正貨”承諾行動,提高全社會知識產權保護意識。〔責任單位:市市場監管局(知識產權局),市法院、市檢察院、無錫海關,市公安局、司法局,各市(縣)、區人民政府,無錫經濟開發區管委會,市知識產權戰略實施工作領導小組成員單位〕
(五)建立積極靈活的人才培養制度。加強本土人才培育力度,面向企業、高校院所、中介服務機構開展專利信息分析、專利運營、知識產權戰略布局等業務培訓,大力培養專利代理人,推動美國AUTM課程本土化,研究符合國情的知識產權經紀人培養體系,重視復合型人才培養,重點培養貫通知識產權運營理論、方法、以及金融、產業等知識和技能的縱向復合型人才。重點引進熟悉知識產權分析檢索、價值評估以及具有金融界或者產業界背景的高層次人才和團隊。〔責任單位:市市場監管局(知識產權局)、教育局、人力資源社會保障局,各市(縣)、區人民政府,無錫經濟開發區管委會,市知識產權戰略實施工作領導小組成員單位〕
(六)推動知識產權運營開放合作新局面。堅持擴大開放與增強知識產權創造能力相結合,支持以收購知識產權為重要動因的企業并購活動,加強投融資活動中的知識產權盡職調查服務,協助相關部門辦好高級別對外展會活動,策劃舉辦具有國際化水平、涵蓋多元化知識產權運營元素的高端論壇活動,探討知識產權運營前沿和創新問題,進一步集聚全球創新和知識產權資源,全面提高無錫知識產權國際合作水平。〔責任單位:市市場監管局(知識產權局)、市委宣傳部(版權局)、市科技局、工業和信息化局、商務局、外辦,市貿促會,市報業集團、廣電集團,各市(縣)、區人民政府,無錫經濟開發區管委會,市知識產權戰略實施工作領導小組成員單位〕
四、保障措施
(一)加強組織領導。將知識產權運營服務體系建設工作納入無錫市知識產權戰略實施工作領導小組統籌管理,建立工作機制。加強市、區知識產權工作聯動機制建設,市市場監管局(知識產權局)指導各區局根據本計劃的重點工作內容,推動本區域知識產權運營服務工作發展。
(二)加大資金投入。按照不低于1:1的比例配比地方財政經費,充分發揮中央財政資金的引導作用,加大市、區兩級財政對知識產權運營服務體系建設的資金投入,制定專項經費使用分配與績效考核方案,不斷優化財政資金使用機制,激勵各類市場主體不斷增加對知識產權服務業的投入,形成政府引領、各方積極參與的知識產權服務體系。
(三)完善政策體系。進一步完善知識產權政策法規體系,圍繞國家、省相關文件精神,對應修訂現有政策,出臺支持開展知識產權運營服務體系建設的專項政策文件,明確支持的主體對象、支持方向、支持標準和流程,以及考核辦法。
(四)落實統計考核。加強與國家、省有關部門、金融機構、知識產權服務機構的溝通聯系,開展知識產權統計、運營監測和分析工作,把知識產權相關指標納入各區高質量年度考核指標體系,對各類知識產權運營服務體系建設的項目加強監管和考核。
(五)做好總結推廣。做好項目的推進情況、知識產權運營業態等匯總分析工作,定期上報動態信息,加大宣傳力度,推動知識產權運營業態蓬勃發展。
附件:1.無錫市建設知識產權運營服務體系指標對照表
2.無錫市知識產權運營服務體系建設十三項重點工作
3.無錫市知識產權運營服務體系建設資金預算表

責編:司法局
當前位置:













