發布時間:2018年12月20日 文字大小: [ 大 中 小 ] 瀏覽次數:
| 文號 | 錫政發〔2018〕35號 |
|---|---|
| 制發機關 | 無錫市人民政府 |
| 成文日期 | 2018-07-27 14:20:44 |
| 文件狀態 | 執行中 |
各市(縣)、區人民政府,市各委辦局,市各直屬單位:
為全面貫徹落實市委、市政府關于切實加強城市管理工作的要求,進一步改善城市環境面貌,結合我市實際,就開展優美環境合格區建設、全面提升城市精細化管理水平,制定本實施意見。
一、指導思想
以習近平新時代中國特色社會主義思想為指導,深入貫徹落實黨的十九大精神,按照中央和省、市對城市工作的要求,以優美環境合格區建設為抓手,深入開展以“凈化、美化、綠化、亮化”為主要內容的城市環境綜合治理工作,全面提升城市精細化管理水平,為推動我市經濟社會高質量發展和高水平全面建成小康社會提供有力支撐。
二、主要目標
以村(社區)行政區劃為基礎,以道路、河流等為邊界,將各鎮(街道)劃分出若干個城市精細化管理單元,開展優美環境合格區建設活動,力爭通過2—3年的努力,將主城區和其他鎮(街道)集鎮區的各個管理單元全部建成管理規范、市容整潔、配套齊全、秩序井然、生態良好的優美環境合格區,并實現長效管理、精細管理。
三、基本原則
(一)以人為本,共治共享。牢固樹立以人為本的工作理念,以群眾滿意為目標,引導社會多元共治,切實解決社會各界關注的熱點、焦點、難點問題,努力消除各種“城市病”,增強廣大市民的獲得感、幸福感、安全感、認同感。
(二)條塊結合,屬地負責。堅持權責統一,厘清責任邊界,切實強化區、鎮(街道)屬地管理責任,以村(社區)行政區劃為基礎,劃分管理單元,加快構建“重心下移、職能下沉,屬地管理、基層處置,邊界明晰、權責明確,服務為先、執法規范”的城市管理工作機制。
(三)標準統一,精細管理。堅持高起點規劃、高標準建設、高效能管理,梳理并明確市容市貌、環境衛生、園林綠化、市政設施、道路交通、施工管理等相關工作標準及規范,提高城市管理的科學性,推動城市管理向精細化方向發展。
(四)強化考核,長效管控。建立“獎罰分明、獎優懲劣”的考核辦法和科學合理的第三方檢查結果評判機制,發揮考核的激勵導向作用。同時,將城市精細化考核納入全市經濟社會發展考核,并作為對區級評價的重要依據。
四、重點任務
(一)構建工作體系
1.明確管理單元。構建市、區、鎮(街道)、村(社區)四級管理網絡,突出區、鎮(街道)的主體責任,以村(社區)為基礎,確定邊界清晰、無縫對接的管理單元,將道路、河流、廣場等要素納入各個管理單元,梳理管理單元內各類事件、部件的構成,建立基礎數據檔案,暢通數據采集渠道,充分發揮數字化城管平臺的作用,全面實行數字化、精細化、智能化城市管理。
2.厘清責任邊界。對各管理單元內市、區、鎮(街道)、村(社區)等主體的管理責任進行全面梳理,進一步理順層級權責,合理劃分管理邊界,確定各管理單元內的管理內容、管理要求和責任時限,形成規范統一的管理標準和流程,實現“無縫式”管理,避免職能交叉。同時,加快形成“市級政府督查考核、區級政府統一調度、職能部門協調配合、鎮(街道)村(社區)主抓嚴管、廣大居民自覺參與”的工作格局。市級層面,重點強化標準制定、指揮協調和監督評價等職能,推動工作落實。區級層面,主要針對城市管理的重點難點問題,構建部門聯動的執法管理體系,發揮聯動機制的作用。鎮(街道)村(社區)層面,不斷強化屬地綜合管理功能和執行落實能力,加強常態化管理。
3.強化日常巡查。每個管理單元均配足管理人員,明確管理時段、管理標準和管理責任,明確責任人和聯絡員,牽頭協調區域內各項工作。要立足于自查、自處,建立嚴格的日常巡查制度,實行覆蓋早晚高峰、覆蓋節假日、覆蓋全區域的全天候和全覆蓋巡查,切實做到第一時間發現問題、第一時間上報問題、第一時間解決問題,變被動應對問題為主動發現問題、主動解決問題。同時,推廣多位一體的巡查模式,在管理單元內實行覆蓋市容、環衛、市政、綠化等全方位的綜合巡查,做到職責明晰、整體聯動,切實提高城市管理效能。
4.落實協同共治。堅持把公眾滿意度作為檢驗精細化管理成效的重要標準,引導公眾積極參與方案設計、項目實施、日常監督和成果維護,引導居民將自我管理從樓道向小區及小區周邊延伸。貫徹落實市容環衛責任區制度,建立健全電子信息檔案或數據庫,確保責任書簽約率達到100%、履約率達到95%。引導社區志愿者積極參與社區事務,形成政府與企事業單位、經營業主、廣大市民共同參與的良好局面。
(二)提升市容市貌
1.環境面貌潔凈。貫徹“集約化、規模化、精細化”原則,在落實現有作業標準的基礎上,進一步整合主次干道沿線保潔作業項目,提高作業要求,實現一體保潔。管理單元的各類道路保潔嚴格執行市場化招標,確保各級資金匹配到位,確保清掃人員滿足日常保潔要求。特別是主次干道及有條件的背街小巷要加快實施機械化清掃保潔,實行巡回保潔,確保做到道路、街巷、廣場等地無垃圾雜物堆積、無積水積泥、無痰跡煙蒂、無果皮紙屑、無土石雜草,路面干凈、邊腳側石干凈、窨井蓋溝沿暢通干凈、道路綠地無明顯垃圾,廢物箱、交通護欄等設施設備整潔。
2.垃圾收運規范。推行環衛設施建設規劃前置,確保每個新建小區配套一處建筑面積不小于80平方米的生活垃圾集中收集站。規范垃圾收集清運工作,嚴格落實垃圾收集設施維護要求,生活垃圾收集桶、廢物箱每日洗刷一次,做到無破損、無外溢、無污跡,周邊地面整潔,無蠅、無臭;垃圾收集清運采用全密閉自動裝載車輛,做到車身干凈整潔、運輸過程無拋灑滴漏。落實垃圾清運要求,做到日產日清。全力推行垃圾分類和治理,進一步規范分類設施配置、加快分類轉運體系構建、完善終端處置設施建設,在居民小區、企事業單位和公共場所足額設置垃圾分類設施。設立建筑垃圾臨時堆放點,廢舊家具、家用電器等大件垃圾應按指定地點存放,定期清除。堅決杜絕偷倒垃圾行為。
3.城市空間整潔。結合標準化示范路建設,深入開展建筑外立面整治,保持城市建筑外立面設施完好、整潔。規范設置和整合街路各類架空線網,拆除廢棄線桿,加大架空通信線纜入地改造力度,及時清理設施表面的雜物,禁止亂貼亂畫、亂扯亂掛等行為。管理單元內的建筑物立面應符合城市規劃和容貌要求;街頭雕塑、街景小品和城市家具應規范設置,并定期養護保潔;沿街建(構)筑物外立面和其他附屬設施應定期清洗、出新;臨街建筑物不得擅自開設門窗、變更門窗形式或位置;主要道路兩側和重點地區臨街建(構)筑物屋頂不得架設天線或鐵架等有礙市容觀瞻的設施或物品。
4.廣告設置合規。落實戶外廣告設置各項規范和要求,強化戶外廣告安全防范工作,以橋梁廣告為重點開展攻堅整治,堅決遏制新增違規戶外廣告。完善店招標牌設置規范,開展沿街店鋪、建筑立面“清污除垢”行動,清理整治臨街門、窗內外違規廣告,逐年規范建筑立面、樓頂違規店招標牌,落實后續長效管理,確保管理單元內沿街(巷)戶外廣告設置符合戶外廣告專項規劃與管理規定,無破損殘缺、無安全隱患,店招標牌符合城市街景規劃要求。全面推進亂張貼、亂涂寫、亂刻畫等城市“牛皮癬”違規廣告治理,嚴厲打擊制假販假、損壞公私財物等違法行為,確保公共區域無顯見性“牛皮癬”廣告,便民信息張貼欄設置合理、管理規范。
5.小區管理有序。著力加強小區管理,明確小區物業管理標準規范,嚴格物業公司準入門檻,全面壓實物業公司主體責任,確保小區公共區域設施整齊、無損毀,道路無坑洼,無占綠、毀綠現象;小區環境干凈整潔,垃圾桶清潔、分類有序,樓道內無堆放物品,無“牛皮癬”廣告,無飼養家禽、放養寵物現象;車輛停放有序,不阻塞消防通道。落實房屋裝修申報登記、備案制度,劃定建筑垃圾堆放場所,并及時清運場內垃圾;加強日常巡查、監管,對野蠻裝修、亂搭亂建等違法行為,及時制止。提供必要的社區便民服務設施,并定期清潔維護。
(三)完善基礎設施
1.加快配齊環衛設施。根據《無錫市市區主要固體廢棄物處置設施建設三年計劃》,加快建設,確保按期完成各項固廢處置項目建設任務,增強終端處置能力。按照合理、完備的要求,將環衛設施建設納入重點道橋工程建設和商業體、商品住宅小區開發等前期規劃中。加快環衛收集、轉運設施、裝備和作業車輛的升級更新步伐,提升環衛行業的整體作業水平和形象,確保到2020年,建成區范圍內主次干道環衛機械化作業率保持在90%以上、背街小巷機械化作業率達到70%、生活垃圾分類設施覆蓋率達到70%。
2.精心維護市政設施。強化市政設施管理、維護意識,做到管理精細化、工作流程化、操作規范化,形成示范效應,提高市政設施整體管理水平。積極推進道路路面維護、城市排水管道疏浚等工作,確保道路平整,無破損、無積水,廣場鋪裝平實,無松動、無殘缺,人行道硬化率達到100%,無障礙設施建設規范,盲道連續暢通;道路占用、開挖審批手續嚴格執行到位,無私自占用、擅自開挖道路現象;雨污分流規劃基本完善,污水收集管網基本建成,排水、排污管道通暢,無堵塞外溢現象,無大面積淹澇現象;主要道路、街巷照明設施功能完備,實現集中控制,開閉正常,亮燈率不低于98%,居民區路燈、樓道燈等公共照明設備完好。
3.全力推動公廁建設。依托市區環衛公廁專項規劃,制定實施環衛公廁建設改造三年計劃,確保老城區公廁盡快補足,城市新區公廁按計劃建設到位。結合環衛驛站設置,提標建設改造一批具有示范效應的一類環衛公廁,提升服務水平。理順管理體制機制,落實屬地管理責任,建立“廁長制”,提高精細化管理水平。鼓勵和倡導符合條件的單位對外免費開放本單位內部廁所。同時,引入社會資本,加強新技術應用,試點推行環衛公廁建設管理市場化運作模式。
4.彰顯城市家具特色。圍繞兼具實用性、生態性、經濟性、安全性、統一性、藝術性的要求,把當地特色元素加入到城市家具設計中,充分展現城市風貌。合理布局休息座椅、健身娛樂設施、電話書報亭、報刊宣傳欄等公共服務設施,凸顯城市特色。增加、更新大型指路標志、宣傳提示標志、交通隔離設施等,加強對非交通標志、交通設施遮擋等問題的排查治理。交通指示燈、交通指示牌、路標、候車亭、路障護欄、停車設施等交通服務設施要切實做到滿足需求、潔凈完整、醒目清晰,花壇、雕塑、噴泉、景觀小品等要切實做到維護到位、管理到位。同時,通過定時保潔,確保各類城市家具干凈整潔、美觀安全。
(四)優化城市秩序
1.維護經營秩序。嚴格落實《無錫市市區道路市容環境秩序分級管理實施辦法》要求,對占道設攤等常見易發現象進行有序疏導,切實做到“主要道路嚴禁、次干道路嚴控、背街小巷有序”;對規模型疏導點統籌規劃、合理布局、定點經營,切實做到保潔到位、攤收場清。加快農貿市場升級改造,嚴格按照《無錫市商品交易市場基礎設施配置標準》組織實施,重點解決建設水平偏低、設施配套陳舊、環境臟亂差等問題。加強農貿市場環境管控,設立城市管理責任崗,確保環境干凈整潔、市容秩序良好。
2.保障交通秩序。優化道路交通基礎設施,科學系統設置城市交通指路系統和智能交通誘導系統,提升交通組織水平,加大街巷微循環系統和城市慢行系統建設力度。結合城市道路改造、老舊小區改造,拓展停車空間,以配建停車為主體、路外停車為輔助、路內停車為補充,積極推廣分時停車、錯時停車、分類停車,有效緩解停車難問題。嚴查違法停車、不禮讓斑馬線及非機動車或行人逆行、闖紅燈等重點交通違法行為。
3.規范工地管理。規范建設工地文明施工、標準化管理,施工現場圍擋率、進出道路硬化率、工地物料覆蓋率、場地灑水清掃保潔率、密閉運輸率、出入車輛清洗率均達到100%。施工方必須在批準占用區域內按照規定對施工現場采取設置圍擋、圍墻等封閉措施,全天候設置安全警示標識。圍擋、圍墻內外保持環境整潔,內側不得積存生活垃圾,外側不得堆放材料、機具、垃圾等,墻面保持干凈整潔,不得有污跡、涂寫等現象。工地出入口及場內主要通道地面必須進行硬化處理,出入口設置車輛高壓沖洗及相應的泥漿沉淀和排水設施,運輸車輛密閉、無灑漏,駛出場區時沖洗潔凈。施工現場的建筑垃圾與生活垃圾應分開放置并及時清運,做到工完場清。
4.嚴打違法建設。全面排摸違法建設現狀,建立違法建設基礎數據庫,確保應錄盡錄,建立“黑名單”制度。嚴格落實《無錫市違法建設治理辦法》(政府令第165號),完善多層次、多渠道、全覆蓋的巡查監管網絡,實行條塊聯動執法,全面遏制新增違法建設,有序“清零”存量違法建設。全面落實文明裝修各項要求,嚴把房屋裝修申報登記、備案源頭管控關。完善物業公司日常監管機制,加強日常巡查,對發現的問題及時制止并報告綜合執法部門。嚴厲打擊野蠻裝修、違法裝修等行為。
(五)保護生態環境
1.加強城市綠化建設與管理。按照“無錫市公園綠地10分鐘服務圈規劃”要求,加快構建以公園綠地為重點、道路綠化為網絡、小區綠化為依托、街頭綠地為亮點的城市園林綠化格局,實現 “開窗見景、出門見綠”。嚴格落實綠化養護監管職責,各級管理部門按照分級管理體制,抓好市、區、鎮(街道)公共綠地管理養護工作,提升養護精細化和管理規范化水平,確保植物生長良好,無缺株、死株,行道樹規范整齊,無倒伏、傾斜,樹體無釘、鐵絲、線綁扎及廣告物等,樹木及附屬設施無安全隱患,樹木支撐、搭棚等整齊、美觀、完好。逐步優化綠化樹種結構,注重本土樹種、彩色樹種的種植,形成豐富多彩的城市綠化景觀。同時,確保綠地無隨意晾曬、汽車停放碾壓、傾倒建筑垃圾等毀綠現象,綠化帶無隨意開挖、設置廣告等毀綠現象。
2.加強城市河道治理與保潔。遵循“控源截污、內源治理,河道清淤、活水循環,水質凈化、生態修復”的科學治理路徑,開展城市黑臭水體整治和長效管理,全面提升水體質量,改善城市人居環境,確保到2019年底前全市城市建成區基本消除黑臭水體,到2020年底全市河道水循環正常、水生態良好。落實水體養護長效管理機制,明確水體養護單位及其職責,通過加強河道巡查鞏固整治成果,保持河道水面潔凈,無漂浮物、無動物尸體、無住家船及停泊船只作營業場所;保持河道周圍環境整潔,無岸腳、岸坡、河岸垃圾,無亂堆放、亂搭建、亂牽掛現象,無亂排放污物、糞便行為。
3.加強大氣污染防治與管控。強化餐飲油煙污染控制,及時取締無證無照餐飲企業,定期清洗油煙凈化器,嚴禁油煙直排下水道,確保餐飲油煙全部達標排放。嚴禁違規焚燒垃圾行為,禁止在主次干道兩側、居民居住區露天燒烤。加強汽車維修業污染控制,減少VOCs排放。狠抓秸稈禁燒和綜合利用工作,通過加強執法檢查等方式鞏固禁燒成果,基本消除焚燒秸稈現象,秸稈綜合利用率達92%以上。推進碼頭、堆場和商品混凝土攪拌站的料倉和傳送裝置密閉化改造,實現大型煤堆、料堆的封閉存儲。
五、保障措施
(一)加強組織領導。充分發揮市城市管理委員會(以下簡稱“市城管委”)在建設優美環境合格區、實施城市精細化管理中的統籌協調作用,切實加強組織協調、監督檢查和考核獎懲。市城管委每半年召開一次城市精細化管理工作會議,市城市管理委員會辦公室(以下簡稱“市城管辦”)每季度召開一次城市精細化管理質量分析會或專題推進會,研究城市管理過程中遇到的新情況、新問題。各地、各有關部門和單位要高度重視優美環境合格區建設和城市精細化管理工作,將其納入重要議事日程,按照責任分工和時間節點抓緊推進。加快推進城市管理執法體制改革,重心下移、屬地管理,構建城市管理、執法、服務“三位一體”的大城管體系。
(二)嚴格考核獎懲。制定優美環境合格區建設工作考核辦法,以合格區建設為核心,結合城市管理各項重點工作開展情況,對各地區進行綜合考評,并納入市委、市政府的經濟社會發展考核體系。制定優美環境合格區驗收標準,突出精細化、長效化,堅持定性與定量相結合、日常檢查與專項檢查相結合,依托數字化城管平臺對全市的每個管理單元進行全覆蓋檢查,每年年終對合格區建設工作進行驗收。每年由市級財政、區級財政籌措資金,作為城市精細化管理專項獎補資金,根據年度綜合考評情況排出名次、兌現獎懲,并通過媒體進行公布。對工作表現優異的單位、個人給予通報表揚;對工作不力、問題突出的單位、個人,依法、依規追究責任。
(三)突出法治保障。堅持依法行政,突出目標導向、問題導向,運用法治思維和法治方式推動城市精細化管理水平不斷提升。開展城市精細化管理方面法規、規章和規范性文件的梳理和評估工作,制定完善一批法規、規章,配套修訂一批導則、規范,提升配套法規體系的適用性、針對性和可操作性。加強對優美環境合格區建設和城市精細化管理過程中重大決策的法制審查和對行政執法工作的監督指導,協調解決各部門執行法律、法規、規章中的爭議和問題。實現行政執法與刑事司法無縫銜接和有效協同,嚴厲打擊在優美環境合格區建設和城市精細化管理工作中破壞、妨害社會管理秩序的違法犯罪行為,確保依法行政和司法公正。探索建立個人道德行為征信檔案庫,加快建立以信用為基礎的綜合監管支撐體系。加大對影響惡劣的不文明或失信行為的曝光力度,全面發揮守信激勵和失信懲戒聯動機制的作用。
(四)建設智慧城管。積極推進城市管理智慧化建設,按照“市區共建、互聯互通、資源共享、分步建設”的思路,對市、區數字化城管平臺實施一體化改造。擴容整合數字化城管平臺,增加市政環衛、園林綠化、戶外廣告及渣土管理等功能,推進數字城管向智慧城管升級,至2020年,全面完成智慧城管系統建設,建成具備自動識別、自動報警、自動派遣、智能化指揮和分析研判等先進技術性能的智能化管理系統。依托現代信息化手段,綜合利用視頻一體化技術,實行快速處置、非現場執法等新型執法模式,提升執法效能。同時,成立市、區數字城管監督指揮中心,配強市級指揮中心工作人員力量,每個區級指揮中心專職工作人員不少于10人。加強信息采集監督員隊伍建設,原則上每2個管理單元配備1名信息員,實行全覆蓋式采集。
(五)落實人員經費。加強城管執法隊伍建設,到2020年,每萬人配備城管執法人員5名,各類復雜事件做到第一時間響應、第一時間處置。區、鎮(街道)要安排專門經費,重點保障各管理單元的市政設施、市容市貌、環境衛生、交通秩序等重點工作,主城區原則上每平方公里不少于500萬元,其他鎮(街道)集鎮區原則上每平方公里不少于100萬元,并應根據管理任務增加、養護標準提高和管理設施更新,保持合理增長,實現足額保障。同時,要嘗試構建市場化運作體系,積極探索城市管理物業化模式,合理利用城市管理公共資源,拓展資金籌措渠道,鼓勵采取政府購買服務方式,提高管理實效。
(六)加強宣傳發動。加大宣傳力度,統籌謀劃、突出重點、加強引導,結合市民群眾對城市管理的要求和期望,確定宣傳方案,豐富表現形式,將宣傳發動貫穿優美環境合格區建設全過程,形成社會各界關注、參與城市管理的良好氛圍。拓展宣傳廣度,打造全媒體宣傳矩陣,擴大覆蓋人群,實現線上線下融合互動,全方位展示合格區建設成效,為市民群眾參與合格區建設提供更多的機會和渠道,進一步提高社會認知度和認可度。充分發揮輿論監督作用,暢通渠道、集思廣益,引入第三方評價機構,客觀評估治理成效,實現城市管理精細化、高效化。積極探索各類社會共治模式,引導經營戶、志愿者等主動參與城市管理等社區事務。
本意見適用于無錫市市區范圍。江陰市、宜興市參照執行。
附件:1.無錫市優美環境合格區建設標準(試行)
2.無錫市城市精細化管理工作考核辦法(試行)
3.無錫市環境衛生專項整治行動方案
4.無錫市市容市貌專項整治行動方案
5.無錫市交通文明專項整治行動方案
6.無錫市街景出新專項提升行動方案
7.無錫市城市亮化專項提升行動方案
8.無錫市市區周邊高速公路出入口專項提升行動方案
9.無錫市市民文明素質專項提升行動方案
無錫市人民政府
2018年7月27日
(此件公開發布)
附件1
無錫市優美環境合格區建設標準
(試行)
為加快開展優美環境合格區建設,全面提升城市精細化管理水平,將主城區和其他鎮(街道)集鎮區的各個管理單元全部建成管理規范、市容整潔、配套齊全、秩序井然、生態良好的優美環境合格區,特制定無錫市優美環境合格區建設標準(試行)如下。
一、工作體系
(一)長效管理機制。管理單元之間邊界清晰,實現無縫對接、精細化管理;實行數字化管理,基礎數據檔案健全,數據采集渠道暢通,每個管理單元均明確責任人和聯絡員。
(二)日常巡查機制。日常巡查和養護管理制度建立健全,崗位責任落實到人,職責明晰、考核到位,實行多位一體的綜合巡查模式,做到全天候全覆蓋。
(三)自我服務體系。管理單元內店鋪、企事業單位市容環衛責任區制度落實到位,電子信息檔案或數據庫建立健全,簽約率達100%、履約率達95%以上。社區志愿者隊伍參與城市管理等社區事務積極主動,正常開展活動。
(四)管理服務網絡。城管執法聯絡員配備到崗,服務制度健全并落實到位,社區城管服務網絡健全;城市管理問題發現及時,管理與執法矛盾化解合理;居民訴求途徑暢通,解決回復及時。
二、市容市貌
(一)清掃保潔。主次干道及有條件的背街小巷實施機械化清掃,實行巡回保潔。道路、街巷、廣場等地無垃圾雜物堆積、無積水積泥、無痰跡煙蒂、無果皮紙屑、無土石雜草,路面干凈、邊腳側石干凈、窨井蓋溝沿暢通干凈、道路綠地無白色垃圾,廢物箱、交通護欄等設施設備整潔。
(二)垃圾收運。單位、居民投放的生活垃圾必須實行袋裝化,并投放在密閉的垃圾收集容器內。生活垃圾收集每日不少于2次,日產日清。收集車輛應為全密閉自動裝載車輛,垃圾收集點應設有專業排污設施。生活垃圾收集桶、廢物箱每日洗刷1次,無殘缺、無破損,無外溢、無污跡和積塵,周邊地面整潔,無蠅、無臭。生活垃圾收集桶應定點擺放整齊,不得沿主次干道放置,不得占據機動車道、非機動車道和人行道。收運車輛干凈整潔,作業過程做到工完場清,運輸過程無拋灑。實施垃圾分類的小區設立建筑垃圾臨時堆放點,單獨收集處置,廢舊家具、家用電器等大件垃圾應按指定地點存放,定期清除。
(三)建筑立面。建筑物立面設施完好、整潔,與周邊環境相協調。各種街頭雕塑、街景小品和城市家具設置規范,兼顧實用性和觀賞性,并定期保潔,保持完好、清潔和美觀。外立面和其他附屬設施定期清洗、出新。臨街建筑物不得擅自開設門窗、變更門窗形式或位置,確需開設、變更的,在確保結構安全的前提下,應保持原建筑物風格,并遵守相應規定。臨街建筑物的門窗防護(盜)欄安裝應規范統一、整潔完好,與建筑景觀相協調,無銹蝕、破損。主要道路兩側和重點地區臨街建(構)筑物屋頂不得架設天線或鐵架等有礙市容觀瞻的設施或物品。
(四)戶外廣告與店招標牌。沿街(巷)戶外廣告設置應符合戶外廣告專項規劃與管理規定,設置規范、設計合理、富有特色,與周邊環境相適應,兼顧晝夜景觀,無破損殘缺、無安全隱患。沿街(巷)建(構)筑立面、櫥窗內外無各類張貼廣告。
店招標牌(含滾動字幕電子屏)設置應與建筑風格相協調,符合城市街景規劃(設計)要求,夜間亮化不得影響居民正常休息。店招標牌不遮擋建筑物玻璃幕墻和窗戶,不影響建筑物采光通風和消防安全。25米以上建筑樓頂無樓頂店招標牌。店招標牌無顯見性經營服務內容、電話號碼、產品(畫面)推廣宣傳等廣告信息。使用的文字、漢語拼音書寫規范準確,無缺字、漏字現象。
(五)“三亂”保潔。嚴格執行市場化招標,財政資金匹配到位,保潔作業人員配備、作業頻次滿足作業要求,責任明確、標準清晰、制度落實,保潔作業實現全覆蓋。主、次干道沿線及實行物業管理小區的公共區域無“三亂”違法廣告,“三亂”保潔無明顯作業痕跡。背街小巷、非封閉居民小區無顯見性“三亂”違法廣告。有效推廣、運用防“三亂”黏貼涂料。便民信息張貼欄設置合理、管理規范。
(六)小區環境。小區環境整潔有序,無衛生死角、亂搭亂建、亂牽亂掛、亂停亂放及毀綠、占綠等問題;公共區域設施齊全、無損毀,道路無坑洼,電力、通信、照明、燃氣、供排水等設施配套完善,無私拉亂接和污水直接入河現象;樓道內無亂堆放,無飼養家禽、放養寵物現象;垃圾桶設置合理,無暴露垃圾,生活垃圾袋裝化率100%、入筒率100%;垃圾日產日清,現場無焚燒現象;裝潢垃圾定點堆放,標識清楚,清運及時;各類車輛停放管理有序,標線清晰。按照“新增違建零增長、存量違建負增長”原則,強化違法建設防控,逐年減少歷史積案。
三、設施配套
(一)環衛設施。環境衛生公共設施應以方便居民使用為原則設置,且不應影響市容觀瞻。廢物箱擺放有序,有明顯標識并易于識別,衛生、耐用、美觀,防雨、抗老化、防腐、阻燃。垃圾收集點位置固定,標志清晰、規范,便于識別。垃圾轉運站外形美觀、干凈整潔。垃圾收集車輛與道路清掃車輛車況良好、車容整潔,無破損、無銹蝕,作業過程無拋灑。
(二)市政設施。道路平整,無破損、無積水;廣場鋪裝平實,無松動、無殘缺;人行道無障礙設施建設規范,盲道連續暢通;無私自占用、擅自開挖道路現象,工程完工時應徹底清理現場,及時平整場地和修復破損路面,拆除各種臨時設施;雨污分流規劃逐步完善,污水收集管網基本建成;各種窨井蓋完好無損,排水、排污管道通暢,無堵塞外溢現象,無大面積淹澇現象;主要道路、街巷照明設施功能完備,實現集中控制,開閉正常;居民區路燈、樓道燈等公共照明設備完好。
(三)公廁管理。廁內通風良好,無臭味,各類設備使用正常,無漏水現象,墻面、天花板、門窗、隔板等設施無積灰、污跡、蛛網,無亂涂畫,公廁外墻保持整潔。公廁周圍3—5米內無垃圾,樓梯、公廁內地面整潔、無積水,無痰跡、果皮、紙片、煙蒂或其他垃圾。
(四)公共服務設施及城市家具。休息座椅、健身娛樂設施等公共服務設施布局合理、滿足需求、維護保養及時,保持整潔完好;城市家具富有特色,展現城市風貌,花壇、雕塑、噴泉、景觀小品等維護到位;路銘牌、指示牌、門牌等標識設置規范齊全,字跡清晰完整;住宅小區主出入口設有平面示意圖,組團及幢、單元(門)、戶門標號標志明顯。
四、秩序規范
(一)疏導點管理。做到“主干道嚴禁、次干道嚴控、小街巷有序”,規模型疏導點應統籌規劃,合理布局,定點經營,方便群眾;經營區域、時間和內容明確,便于管理;日常保潔到位,確保攤收場清。
(二)農貿市場管理。市場周邊應設置足量垃圾收集容器,并及時清運,保持場內整潔衛生;環境干凈整潔,無垃圾、無污水;沿街農貿市場設立城市管理責任崗;市容秩序良好、無占道經營、無亂搭亂建,公廁、垃圾房(筒)、隔離樁(欄)等基礎設施配套齊全、功能完善,建設布點方便群眾、滿足需求、符合規劃;各類車輛停放整齊,無未經疏導的占道經營、亂設亭棚、亂設撐牌、亂堆放、亂牽掛;無亂張貼、亂涂寫、亂刻畫現象。
(三)停車管理。設置在城市道路上的停車位,其標識標線應保持清晰,定期出新;公共停車場及道路停車點非機動車應統一設置醒目的標志標識或導向指示牌;機動車、非機動車應按劃定區域定點停放,保持整齊有序;停車區域內環境整潔,管理規范;小區內機動車、非機動車按規定位置停放有序。
(四)工地管理。施工方必須在批準占用區域內按照規定對施工現場采取設置圍擋、圍墻等封閉措施,全天候設置安全警示標識;圍擋、圍墻內外保持環境整潔,內側不得積存生活垃圾,外側不得堆放材料、機具、垃圾等,墻面不得有污跡,無亂張貼、亂涂畫等現象;工地出口處地面必須進行硬化處理,并設置車輛高壓沖洗及相應的泥漿沉淀和排水設施,運輸車輛密閉清潔,無拋灑滴漏;施工現場的建筑垃圾與生活垃圾應分開放置并及時清運,做到工完場清。
(五)違建管控。遵循“屬地管理、分級負責、協調聯動、依法追責”的原則,建立并不斷完善違法建設網格化綜合管控機制;建立違法建設基礎數據庫,做到應錄盡錄,建立“黑名單”制度;合理劃分巡查區域,明確地段責任、巡查工作直接責任人和日常巡查制度,全面遏制新增違法建設,逐步清理直至消除存量違法建設。
(六)重點地區。機場、車站、碼頭等窗口地區市容環境優美、道路交通有序。學校、醫院等地區干凈整潔、管理規范,周邊車輛停放有序,經營秩序及環境容貌優良。
五、生態環境
(一)綠化環境。區域內綠化布局合理,植被養護良好,生態綠廊基本成形,綠化節點景觀突出醒目;小游園、綠地廣場等公共綠化管理養護到位;行道樹規范整齊,無倒伏、傾斜,樹體無釘、鐵絲、線綁扎及廣告物等;綠化樹種結構合理,注重本土樹種、彩色樹種的種植,形成豐富多彩的綠化景觀。
(二)河道管理。河道水循環正常、水生態良好,水體養護長效管理機制落實到位;河道內基本無漂浮物、無死動物、無大件垃圾,河水清澈,無黑臭現象;河道駁岸、護欄、環衛、綠化等設施養護無缺損,無岸腳、岸坡、河岸垃圾,生態景觀特色鮮明;污染源排查無遺漏,處理有出路;清淤疏浚工作符合標準,水系溝通、調水補水按需實施。
(三)大氣污染防治。無無證無照餐飲企業,無違規焚燒垃圾行為,主次干道及居民小區禁止露天燒烤,無油污直排下水道;碼頭、堆場和商品混凝土攪拌站的料倉和傳送裝置實現密閉化,大型煤堆、料堆實現封閉存儲。
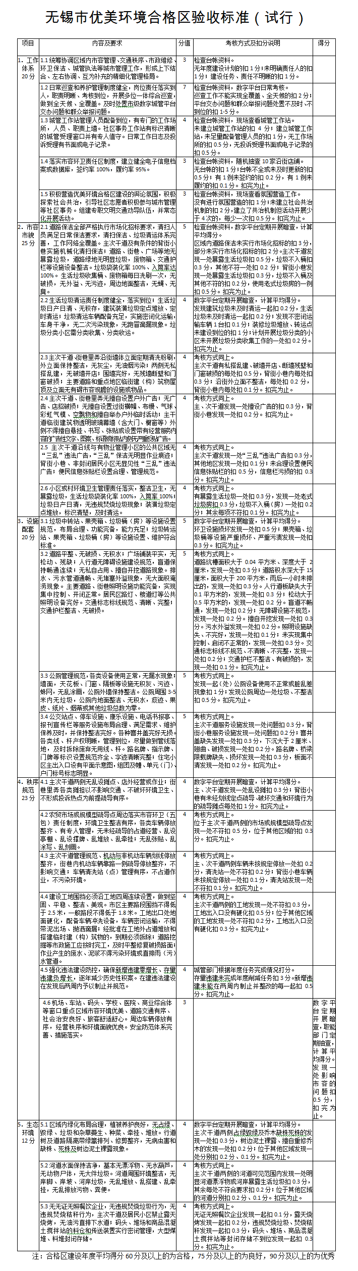
附件1-1:無錫市優美環境合格區驗收標準(試行)
附件1-1

附件2
無錫市城市精細化管理工作考核辦法
(試行)
為加快開展優美環境合格區建設,全面提升城市精細化管理水平,切實發揮績效考核工作的導向、激勵和監督作用,確保城市精細化管理深入有效開展,特制定無錫市城市精細化管理工作考核辦法(試行)如下。
一、基本原則
(一)客觀公正。依托城市管理信息化手段,結合專業監督與第三方獨立信息采集,通過對各管理單元實地巡查和信息平臺數據綜合分析等多種手段,確保考核客觀公正。
(二)科學有效。圍繞優美環境合格區建設及長效管理總體目標,通過定性與定量相結合、日常檢查與專項檢查相結合,突出對精細化工作實效的考核,真實反映合格區建設工作實績。
(三)公開透明。考核標準、考核過程、評估考核結果公開透明,接受各地區、各相關部門及社會各界監督檢查。
二、適用范圍
本考核辦法適用范圍為江陰市、宜興市以及市城管委各成員單位。
三、組織實施
優美環境合格區建設及城市精細化管理考核工作在市城管委領導下,由市城管辦具體組織開展。原市城市管理績效考評評議委員會負責對考核工作進行監督審查。
四、考核方式
(一)對區考核
對梁溪區、錫山區、惠山區、濱湖區和新吳區,主要考核各區優美環境合格區建設情況和城市精細化管理目標任務的落實完成情況。
1.合格區建設情況:由市城管辦組織市相關職能部門實施,主要檢查各管理單元工作責任體系的建立、完善和落實情況。由市數字平臺信息采集員會同市相關職能部門對各管理單元進行全覆蓋式檢查,每次檢查中發現問題即時扣分,統計各個管理單元的年度平均得分。管理單元年度平均得分90分以上,該單元年度評價為優秀;75分以上,該單元年度評價為良好;60分以上,該單元年度評價為合格;60分以下,該單元年度評價為不合格。
“合格區建設”年度得分=(90×優秀等次管理單元個數+75×良好等次管理單元個數+60×合格等次管理單元個數)/所在區管理單元總個數。總分100分。
2.目標任務完成情況:根據每年由市政府下達的城市精細化管理工作目標任務書,包括工作體系、城鄉建設、市政綠化、城市管理、保障措施等相關內容,采取日常檢查(部分項目)計分與年終驗收檢查(其余項目)合并計分相結合的辦法,由市城管辦組織市相關職能部門實施考核。主要采用扣分制,相關工作體系未建立、工作任務未完成、工作保障不到位的相應予以扣分。總分30分,其中重點工作任務占20分,工作體系、保障措施等占10分。
3.考核計分:城市精細化管理年度得分=“合格區建設”年度得分/年度合格比例要求×70%+任務書完成情況得分。
(二)對江陰市、宜興市和市城管委其他成員單位考核
對江陰市、宜興市和市城管委其他成員單位,主要考核城市精細化管理目標任務的落實完成情況。江陰市、宜興市開展優美環境合格區建設后,采用上述對區考核辦法實施考核。
根據每年由市政府下達的城市精細化管理工作目標任務書,包括工作體系、城鄉建設、市政綠化、城市管理、保障措施等相關內容,采取日常檢查(部分項目)計分與年終驗收檢查(其余項目)合并計分相結合的辦法,由市城管辦組織市相關職能部門實施考核。主要采用扣分制,江陰市、宜興市相關工作體系未建立、工作任務未完成、工作保障不到位的相應予以扣分。其他成員單位對管理單元中相關問題處置不到位、工作任務未完成、基層工作滿意率較低的相應予以扣分。總分100分。
五、結果運用
考核成績納入市委、市政府對各地、各部門經濟社會發展考核,分值占3分。
本考核辦法由市城管辦負責解釋。自發文之日起實施。
附件3
無錫市環境衛生專項整治行動方案
為加快開展優美環境合格區建設,全面提升城市精細化管理水平,切實提高我市環境衛生管理和作業水平,改善城市環境,提升城市內涵,提高人民滿意度,結合我市環衛行業工作實際,特制定無錫市環境衛生專項整治行動方案如下。
一、主要目標
(一)總體要求
改革城區環衛管理體制,建立標準體系,明確責任主體,完善監管考核機制,全面提升環境衛生精細化管理水平,為建設優美環境合格區奠定堅實基礎。
(二)工作目標
在全面清理積存垃圾、暴露垃圾的基礎上,進一步提升環衛作業的市場化、一體化、精細化水平,到2020年,市區建成區范圍內主次干道環衛機械化作業率保持在90%以上、背街小巷機械化作業率達到70%,完成環衛公廁新改建三年計劃,生活垃圾分類設施覆蓋率達到70%。
二、工作任務
(一)全面清理暴露垃圾
在全面清理排查、制訂方案計劃的基礎上,組織發動各級政府、各職能部門、各作業單位,從7月開始,用3個月時間,全面清理城市道路和鐵路沿線、河岸湖坡、公園景點、綠化游園、背街小巷、居民小區、市場周邊等重點區域的暴露積存垃圾,迅速在全市范圍開展清理衛生死角行動。同時,結合打擊偷倒亂倒建筑垃圾專項行動,通過聯合執法,嚴厲打擊建筑垃圾偷倒亂倒行為,打造健康、干凈、整潔的環境面貌。(責任單位:市城管局、各區人民政府)
(二)全力提升保潔質量
完善市場化保潔機制,探索一體化作業模式,強化作業質量監管,全面提升道路清掃保潔作業質量。(責任單位:市城管局、各區人民政府)
1.推行保潔市場化
(1)推進環衛保潔市場化。進一步理順我市主次干道、背街小巷保潔體制機制,各區區管道路及背街小巷保潔統一在市城管局集中采購平臺進行市場化招標。
(2)探索環衛保潔一體化。為打破目前“各掃門前雪”的格局,將現有單純的道路清掃保潔作業升級為綜合清掃保潔,主次干道保潔包括道路、人行天橋、人行地下通道以及道路內外綠化帶、交通隔離護欄等內容,背街小巷實行道路、綠帶、“三亂”一體化保潔,減少扯皮推諉,真正做到“墻到墻、邊到邊”的無死角保潔。
(3)實現環衛保潔集約化。為改變目前我市環衛保潔主體過多、質量參差不齊的現狀,2018年,市管道路先行試點,放開市場,統一打包招標,引入國內中大型環衛作業單位,形成良性市場競爭,進一步提升環衛作業質量。同時,各區城管部門可探索轄區范圍內城市道路、背街小巷等作業任務的打包招標,引入外地或培育本地規模化的環衛作業企業,變“多把掃帚”為“一把掃帚”,有效解決關系不順、職責不明、標準不一等問題。
2.保證保潔質量
(1)明確作業標準。根據重要程度、路面情況以及實際需求,明確不同的清掃保潔作業區域(城市道路、背街小巷、商業街、公共場所等)的質量級別及相應的作業標準,并根據現場作業難度編制相應的作業工藝導則:機動車道、非機動車道、護欄原則上采用“機械撿拾+機械沖刷+機械清掃+機械清洗+機械保潔”的方式進行組合作業;人行道、背街小巷、公共場所原則上采用“小型機械+人工輔助清掃保潔”的方式作業,并定期使用多功能高壓清洗車進行清洗。
(2)統一作業定額。為保證作業質量,在市區兩級統一作業質量標準的基礎上,全市執行統一的任務量測算方法、任務量定額和指導單價,各區在區管道路和背街小巷招標時,嚴格按照統一定額單價進行測算招標。
(3)健全考核機制。依據作業標準和質量要求,健全完善保潔作業檢查考核辦法,明確市、區、街道的監管責任、監管方式及考評結果的運用,并試點市、區兩級道路第三方監管制度,原則上采用日巡查、周抽查、月考核的管理方式加強監督考核,嚴格按照考核成績撥付作業經費,先作業后付費,形成有效監管。
(三)全力推進公廁“革命”
根據“數量充足、干凈無味、實用免費、管理有效”的目標,貫徹“以塊為主、屬地負責”的原則,全力推進環衛公廁建設改造三年計劃,有效發揮公廁的基礎服務功能,體現城市文明形象。(責任單位:市城管局、規劃局、住建局,各區人民政府)
1.加強規劃建設管理。按照省住建廳“公廁總體數量和服務半徑滿足市民群眾如廁需要”的要求,編制完成我市環衛公廁建設改造三年計劃,并適時提高一類公廁比例,落實男女廁位比例要求,因地制宜設置第三衛生間,所有公廁免費開放,確保建成區無旱廁。各區要加強與規劃、國土等部門的溝通協調,強化規劃管理,落實建設用地和指標,確保新建公廁按計劃實施到位。納入建設項目公建配套的公廁,建設單位應嚴格按要求建設,做到與主體工程同步設計、同步施工、同步投入使用,所需建設資金納入建設工程概算。竣工后,市、區兩級行政主管部門要對配套公廁進行驗收,驗收合格后方可移交使用。嚴禁隨意拆除現有公廁,因道路拓寬等確需拆除的,原則上按照“拆一還一”易地新建。
2.提升公廁管養水平。下放環衛公廁所有權,所有權與管理權相統一。完善一、二類公廁的管理機制和保潔標準,公示公廁基本信息、監管部門及監督電話、保潔作業標準等內容。統一完善公廁標志牌和導向牌,2020年底前環衛公廁標志全部換裝到位。探索“以商管廁、以商養廁”機制,鼓勵企業和社會團體積極參與廁所建設管理。
3.鼓勵開放單位公廁。鼓勵和倡導符合條件的單位對外免費開放本單位內部廁所。機關事業單位要帶頭先行,設置醒目導廁牌,鼓勵其他單位根據自身情況免費對外開放廁所。
(四)全力推行垃圾分類和治理
為確保順利完成我市建成區范圍內2020年垃圾分類設施覆蓋率達70%的目標任務,市、區兩級將進一步規范分類設施配置、加快分類轉運體系構建、完善終端處置設施建設,提高可回收物回收利用水平,圓滿完成省、市“263”專項行動中垃圾分類和治理工作的相關任務,促進經濟社會和環境的協調發展。(責任單位:市城管局、住建局、環保局、商務局、規劃局,各區人民政府)
1.完善源頭收集設施配置。各區行政主管部門嚴格按照年度工作計劃,在居民小區、企事業單位和公共場所足額設置垃圾分類投放設施,并做好宣傳引導工作,切實提高垃圾分類投放準確率及居民知曉率,將垃圾分類工作落到實處。同時,在市、區兩級推行環衛設施建設規劃前置,將小區生活垃圾集中收集點等環衛設施納入商品住宅建設規劃,確保每個新建小區配套一處建筑面積不小于80平方米的生活垃圾集中收集站,并設置明顯標志。
2.建設完善各類垃圾轉運點。嚴格按照《市政府辦公室關于進一步加強建筑垃圾處置管理的實施意見》,落實每區不少于2處有一定規模、專人管理、相對封閉的裝修垃圾集中轉運點的要求。利用現有設施設置或新建可回收物分揀中心、有害垃圾臨時分揀點及大件垃圾分揀中心。按照《生活垃圾轉運站技術規范》要求,全面提升生活垃圾中轉效率和過程環境污染控制水平,科學規劃,有序整合,加快淘汰小型非主流工藝轉運站,并完善滲濾液處置及污染防治措施。
3.更新生活垃圾收運車輛。按照無泄漏、集約美觀的要求,制定生活垃圾收集車及轉運車輛更新計劃。其中2018年,梁溪區和濱湖區更新收集車67輛、采購大型轉運車36輛,完成主城區現有大型轉運車的全部更新。2019—2020年,錫山區、惠山區和新吳區要按照各中轉站、處置終端的具體要求,新購或升級收集車和轉運車,并按照“滴水不漏”的生活垃圾中轉運輸標準進一步加強監管,統一車輛標識,并將整個作業流程納入數字城管平臺。
4.完成終端處置設施建設。按照《無錫市市區主要固體廢棄物處置設施建設三年計劃》中的時間節點要求,督促相關責任單位持續推進各處置終端建設。
(五)全面建立完善太湖新城環衛體制
以市委、市政府《關于優化調整太湖新城管理體制的方案》(錫委發〔2018〕19號)為依據,全面理順原太湖新城城市管理體制,加快推進太湖新城生活垃圾轉運站、小型有機易腐垃圾處置設施、建筑垃圾集中轉運點等環衛基礎設施建設,提高區域內固體廢棄物收運處置能力。(責任單位:市城管局、太湖新城)
三、保障措施
(一)強化資金保障。各區應按照事權與財權相統一的原則,足額安排區管環衛事權經費,保證各項環衛工作規范、有序開展。按照“屬地負責、市級考核、以獎代補”的原則,市級加大對背街小巷保潔、環衛公廁新(改)建、垃圾分類等工作的以獎代補力度,發揮市級以獎代補資金的作用。
(二)強化信息支撐。依托數字城管平臺,統籌推進環衛業務信息化、智能化建設,力爭在2020年將市區范圍內所有的環衛作業車輛、轉運站、終端處置設施、環衛公廁等環衛設施、設備全面納入環衛信息監管平臺,為環衛作業的智能化監管、環衛大數據的統計分析和運用奠定基礎。
附件4
無錫市市容市貌專項整治行動方案
為加快開展優美環境合格區建設,全面提升城市精細化管理水平,落實市容市貌常態化、標準化、精細化管理,進一步提升城市整體形象,針對當前市容市貌管理中存在的薄弱環節,特制定無錫市市容市貌專項整治行動方案如下。
一、主要目標
全面整治市容市貌管理薄弱環節,探索建立長效工作機制,確保市容市貌逐年改善,市民群眾滿意度逐年提升。2018年,重點確保市區主干道及兩側周邊市容市貌管理基本達到優美環境合格區各項要求,2019年次干道及兩側周邊管理基本達到各項要求,2020年建成區范圍內市容市貌管理全面達到各項要求。
二、工作任務
(一)落實道路分級管控
1.突出管理重點。嚴格落實《無錫市市區道路市容環境秩序分級管理實施辦法》要求,條塊結合、以塊為主,城管、市政、園林、住建、規劃、公安、衛生、工商、交通、環保、民政、水利等部門依據各自職能,相互配合、突出重點、點線結合,對市區道路市容環境秩序實施分級管控。按照分級管理要求,突出對沿路平面和建筑立面、河道、工地內外、市場內外、學校周邊、公園景區周邊影響市容環境秩序的違法違章行為及其他有損市容環境秩序行為的日常監管,加強對市政、環衛、綠化、交通設施、指路牌及門牌標識等的整修維護。在主要道路、重點部位做到“嚴禁和管好”,在次要道路做到“嚴控和管住”,在背街小巷做到“管理疏導有序”。
2.解決管理難點。每年落實各區組織鎮(街道)進行摸排,每個鎮(街道)鎖定2個以上群眾反映強烈、嚴重影響市容市貌的熱點難點問題,逐點制訂攻堅整治方案,明確整治責任人和整治任務,開展“滅點行動”,并將整治工作推進效果納入對區和鎮(街道)年度城市管理工作績效考核。
3.抓好疏導管理。按照《無錫市市容和環境衛生管理條例》要求,對市容市貌管理中常見、易發的占道設攤行為,在不影響群眾生活、交通通行以及市容和環境衛生的情況下,區、鎮(街道)可以確定特定路段、時間段,合理有序進行疏導。規模型疏導點應落實監管責任人,并有劃線、物理隔離等明顯標識,經營者在規定時間和范圍內經營,配備衛生設施,保持市容和環境整潔。
(責任單位:市城管局、市政園林局、住建局、規劃局、公安局、衛計委、工商局、交通運輸局、環保局、民政局、水利局,各區人民政府)
(二)規范戶外廣告設置
1.全面推進大型違規廣告攻堅整治。2018年,以現存的違規橋梁廣告、跨街廣告、屋頂廣告作為整治攻堅重點,按照“零新增、清存量”的要求,有計劃地推進整治行動;完成全市范圍的違法廣告存量普查和各類橋梁廣告、跨街廣告、樓頂廣告的整治。按照“誰批準、誰負責,誰收費、誰負責”的原則,以塊為主、條塊聯動,由市統一部署,相關部門配合,實施全面整治。2019年前,完成依附于建(構)筑物樓頂、墻體的各類大型固定式違法廣告的整治。2020年前,完成全市公共視覺范圍內的各類立地式違法廣告的整治。
2.開展沿街商家和建筑立面自設性違規廣告整治。對主要道路和重點區域建筑立面、沿街玻璃門窗張貼、雜亂多層店招、亂設撐牌廣告現象實施“零容忍”全面整治。對次要區域和商業街區內部,根據街區業態定位不同,可采取“可容忍”疏解式整治。
3.開展全市店招標牌的整治規范工作。2018年,以超過25米以上建筑樓頂店招為整治重點,對全市各類建筑屋頂擅自設置的、無主的或存在嚴重安全隱患的店招標牌予以整治。2019年,在出臺無錫市店招標牌相關設置標準的基礎上,對不符合設置要求的各類樓頂店招標牌全部予以拆除。2020年,對全市各類違規設置的店招標牌實施全面整治,完善店招標牌設置許可工作和后續維護、清理措施。
(責任單位:市城管局、交通運輸局,各區人民政府)
(三)整治城市“牛皮癬”頑癥
按照“嚴控道路沿線,覆蓋背街里弄,攻堅老舊小區”的目標要求,全面推行城市亂張貼、亂涂寫、亂刻畫“牛皮癬”違規廣告清理保潔的市場化,確保主次干道、商業街以及相關重點場所、主要建筑物無顯見性“牛皮癬”廣告出現,凈化、美化城市容貌。成立城市“牛皮癬”違規廣告聯合整治小組,包括市公安局、工商局、文廣新局和相關通訊公司等部門和單位,嚴厲查處“牛皮癬”廣告的發布者、經營者及違法張貼涂寫人員,重拳打擊涉黃、涉毒、詐騙及制假販假和破壞公私財物等違法犯罪行為,強化通訊單位對違規通訊號碼停機的管控措施。推廣信息集中發布機制,在街巷、居民小區等選擇適當的地點,設置公共信息張貼欄,鼓勵街道、社區創新共管模式,整合各類開鎖、寬帶、培訓等服務企業,滿足居民需求,堵疏結合,有效治理城市“牛皮癬”。(責任單位:市城管局、公安局、工商局、文廣新局,各區人民政府)
(四)加快農貿市場升級
在市區范圍內對部分建設水平偏低、設施配套陳舊、環境臟亂差的農貿市場進行升級改造。農貿市場升級改造的責任主體為各區政府,每年將計劃改造的項目納入全市目標任務。市場改造可采用原地重建、易地遷建或內外裝修、設備設施升級等方式實施。市場建設嚴格按照《無錫市商品交易市場基礎設施配置標準》實施,商務部門組織考核驗收。2018年完成升級改造項目不少于8個,2019年不少于6個,2020年不少于6個。(責任單位:市商務局、工商局、城管局,各區人民政府)
(五)整頓文明施工秩序
切實做好施工工地精細化管理和施工現場揚塵防治工作,集中開展文明施工秩序專項整治行動,通過明確整治標準、落實主體責任、完善管理措施、加強監管聯動等一系列措施,進一步規范建筑及市政工程的文明施工行為,施工現場圍擋率、進出道路硬化率、工地物料覆蓋率、場地灑水清掃保潔率、密閉運輸率、出入車輛清洗率均達到100%,杜絕渣土運輸車輛超載上路、拋灑滴漏。(責任單位:市城管局、住建局、市政園林局、公安局,各區人民政府)
(六)打擊違法建設行為
1.嚴格排查、肅清積存。摸清2018年1月以前的積存違法建設,重點排查“城中村”、老小區、拆遷安置小區、別墅小區、燃氣電力設施周邊和醫院、學校周邊等區域的違法建設情況,經梳理分類后,根據省、市違法建設五年治理方案,制定分步治理計劃,到2020年底,全部清除積存違法建設。
2.快速行動、遏制新增。設立多層次、多渠道、全覆蓋的巡查監管網絡,建立由鎮(街道)、村(社區)、小區物業等基層單位和相關部門組成的違法建設監控管理網絡,建立和完善城管隊員、管理單元“一對一”的長效管控機制,及時、全面、動態地掌握各類違法建設信息,讓“控違”走在“拆違”前面。
3.齊抓共管、加強協作。建立違法建設治理聯辦機制,提升治理效果。各區政府負責組織協調違法建設的拆除工作;城管部門負責違法建設案件的查處;規劃部門負責建筑物規劃情況的快速認定;住建部門負責督促開發建設單位、物業企業加強日常管理,對建設工程和物業管理區域內的違法建設提前介入,對違建原材料進場情況加強監管,積極勸阻和制止違法建設行為,并及時主動上報,配合查處違法建設。
(責任單位:市城管局、規劃局、住建局,各區人民政府)
三、實施步驟
(一)動員部署階段(2018年8月)
各區、市各相關部門深入傳達貫徹市委、市政府關于進一步加強城市管理工作、開展優美環境合格區建設的部署要求,明確整治任務、分解落實整治責任、完善整治工作機制,組織各鎮(街道)及本系統,圍繞目標任務要求,全面排查市容市貌管理存在的各類顯見性突出問題,并結合轄區及條線實際,制訂整治工作實施方案,同時面向社會全面開展宣傳告知活動,營造整治工作氛圍。
(二)攻堅整治階段(2018年12月底前)
按照市統一部署,對照無錫市優美環境合格區建設標準,重點圍繞市區主干道及兩側周邊市容市貌管理,結合季節特點及各區實際,集中力量、有所側重地開展專項整治行動。通過條塊結合、聯動整治,確保各類顯見性市容環境突出問題得到明顯遏制,市區主干道及兩側周邊市容市貌管理基本合格。
(三)鞏固拓展階段(2019年1月—2020年12月)
各區、各職能部門組織開展整治工作“回頭看”活動,對整治效果未達到預期目標的,要組織專門力量,加大整治力度,確保合格。同時,進一步完善和落實長效管理機制,定期不定期開展督查活動,鞏固前期整治成果,堅決遏制違法違章現象回潮、反彈。在此基礎上,按照循序推進的原則,將整治工作重點向次干道、背街小巷延伸,確保2019年次干道及兩側周邊市容市貌管理基本合格,2020年建成區范圍內市容市貌管理基本合格。
四、保障措施
(一)統一認識,加強領導。各區、市各相關部門要高度重視,進一步統一思想、明確任務、全面發動、落實責任,按照整治工作常態化的要求,將這項工作貫穿全年,切實加強領導、指揮、協調和監督,確保工作有效實施。要落實專人,建立整治工作信息月報制度,整治工作動態及數據每月底報市城管辦。
(二)強化宣傳,注重引導。各級管理與執法部門在整治中要堅持“宣傳在先、整治在后,教育在先、執法在后,自改在先、查處在后,自糾在先、強制在后”的人性化管理與執法原則,注意方式方法,避免矛盾激化。宣傳部門要貼近一線做好宣傳報道,進一步營造鞏固文明城市及省優秀管理城市建設成果、爭創優美環境合格區的良好輿論氛圍。
(三)突出重點,注重實效。各區、市各相關部門要對照轄區實際和各自職能,精心組織、嚴密部署,在全面摸排的基礎上因地制宜制定工作方案。市、區、鎮(街道)和村(社區)各司其職,以遏制和消除市容市貌熱點、難點問題為首要目標,采取有效措施推進各項工作,力求標本兼治、突出實效。
(四)強化督查,狠抓落實。專項整治行動工作完成情況納入市對區、鎮(街道)城市管理年度績效考核范疇以及市對各相關部門作風建設綜合考評范疇。各地區、各部門要鎖定整治目標,落實整治任務,強化監督檢查。對工作不力,整治成效不明顯的,要加大問責力度,確保將問題整改到位,讓市民群眾滿意。
附件5
無錫市交通文明專項整治行動方案
為加快開展優美環境合格區建設,全面提升城市精細化管理水平,全面治理當前影響我市城市交通文明建設的突出問題,切實提升城市交通文明水平,創造更加有序、安全、暢通、文明、和諧的城市道路交通環境,特制定無錫市交通文明專項整治行動方案如下。
一、主要目標
(一)交通文明顯著提升。交通參與者交通出行守法意識、規則意識、安全意識、文明意識明顯增強,中心城區非法上路營運機動三輪車(“小飛龍”)得到有效整治,機動車斑馬線禮讓率達到90%以上,非機動車和行人交通守法率達到90%以上。
(二)道路通行更加安全暢通。城市慢行系統、行人過街設施更加完善,交通管理設施更加規范,斑馬線設置更加科學,交通組織更加智能先進,交通安全形勢更加穩定,交通事故死亡人數持續下降,城市交通暢通度名列全國同類城市前列。
(三)亂停車問題基本遏制。嚴管區域、嚴管道路、主干道路違法占道停車基本杜絕,城市核心區及學校、醫院、市場、綜合商貿區等重點區域周邊道路以及城市次干道路上各類車輛規范有序停放。
(四)共治責任健全落實。各級政府屬地管理責任和單位內部教育監管責任、“門前三包”責任等更加明確,形成政府主導、部門聯動、社會各界參與的共建共治共享交通文明責任體系。
二、基本原則
(一)政府主導、屬地負責。各市(縣)、區人民政府主要領導承擔本地交通文明建設的主體責任,切實發揮工作主導作用,全面負責本地交通文明專項整治行動的統籌組織和推進落實。
(二)以人為本、人民滿意。牢固樹立為人民管理交通的理念,以群眾滿意為目標,切實解決社會各界最關心以及最突出的各類不文明交通問題,增強廣大市民道路交通出行的獲得感、幸福感、安全感、認同感。
(三)社會參與、共治共享。將交通文明建設作為一項社會管理系統工程,堅持群策群力、群防群治和共治共享,落實交通文明社會責任,引導社會多元共治參與,深入有效開展交通文明建設整治行動。
(四)健全機制、長效管控。創新實踐交通文明建設新思路、新方法,注重工作總結和經驗固化,并建立健全責任落實、考核評估系列工作機制,持之以恒、常抓不懈,長效提升我市道路交通文明建設水平。
三、工作任務
(一)開展機動車不禮讓行人交通違法專項整治。堅持文明禮讓與通行效率相兼顧的原則,排查梳理并優化、歸并全市斑馬線,增設行人信號燈,全面規范完善行人通行交通標志,設立中山路、人民路兩條嚴管示范路。增裝斑馬線機動車不禮讓行人電子抓拍設備,落實民警責任,加強現場執法,強化嚴管示范輻射效應。提升斑馬線交通管理科技水平,安裝一批智能斑馬線系統,保障斑馬線通行安全和通行效率。按照“先公后私”原則,在全市公務車、公交車群體開展斑馬線文明禮讓示范引導活動,落實單位內部教育監管責任,強化交通文明禮讓意識,凡行經斑馬線不按規定禮讓被抓拍或現場查處的,一律向社會曝光。廣泛開展斑馬線社會認領活動,并組織志愿者隊伍投入斑馬線交通文明勸導。(責任單位:市公安局、文明辦、經信委,各區人民政府)
(二)開展非機動車交通違法專項整治。向全市非機動車駕駛人發放倡導文明駕車出行的一封公開信,講危害、倡文明,發出非機動車交通違法嚴管整治先聲。嚴格管理快遞、外賣等重點從業群體車輛,指導督促企業建立健全內部自律管理系列制度,配齊交通安全專職管理人員,形成人員及車輛信息采集和登記管理臺帳,按照“一人一車一證一碼”,實施統一編號管理。開展電動自行車“拆棚”專項整治行動,對私自加裝遮陽、擋雨棚的電動自行車,一律強制拆除,保障交通安全,凈化市容市貌。堅持嚴管與教育相結合,凡查處的非機動車交通違法,一律拍照留存并教育,再次查處的,一律嚴格處罰。(責任單位:市公安局、文明辦、城管局)
(三)開展行人交通違法專項整治。公安、教育、宣傳等部門,深入學校、社區和新市民集中居住地,并依托各類媒體,以學生、老年人和新市民等群體為重點,廣泛開展文明安全過街專題宣傳教育。選擇行人過街相對密集的路口、路段,增裝20套“人臉識別”曝光系統,與社區、戶外電子屏同步曝光,并由社區民警負責上門約談教育,進一步強化對行人闖紅燈等交通違法的警示震懾。加強行人交通違法的現場查處教育,以設燈路口為重點,實施交警、巡特警聯勤機制,并依托街面警務站設立交通違法行為人教育點,對查處的行人交通違法,第一次警告教育或簽訂一份文明交通承諾、發一次朋友圈,第二次堅決嚴格處罰。(責任單位:市公安局、教育局、文明辦,各區人民政府)
(四)開展非法上路營運機動三輪車(“小飛龍”)專項整治。按照“條塊結合,以塊為主”的工作原則,各地組織交通、城管、工商、質監、交警等部門建立聯合執法隊伍,聯動開展非法產銷源頭清理取締行動。按照“先中心后周邊”的步驟,突出主城區、風景旅游區、車站、機場等重點區域部位,排出亂點、聚集點,組織聯合執法隊伍組織拉網式“圍剿”,集中查扣違規上路車輛,對無法提供相關手續的非法車輛一律收繳。各地建立健全多部門聯動執法長效機制,對屬地“小飛龍”經常出沒的亂點、聚集點,實施常態化駐點管理,長效嚴管、防止回潮。(責任單位:市公安局、交通運輸局、城管局、工商局、質監局,各區人民政府)
(五)開展占道停車交通違法專項整治。推進落實道路沿線企事業單位停車秩序“門前三包”屬地管理責任,督促學校、培訓機構、醫院、商家等落實專門管理人員,加強門前停車秩序疏導管理。堅持疏堵并舉原則,兼顧主干道路嚴管和市民停車需要,科學設計實施嚴管道路周邊交通微循環,在城市主干道以外道路,合理增設停車泊位。發揮經濟杠桿作用,積極推廣分時停車、錯時停車、分類停車,提高停車設施周轉利用率。在全面梳理規范道路禁停等標志的基礎上,組建違停管理聯合執法隊伍,除對違停車輛一律貼單告知或現場處罰外,對示范路、嚴管路和快速路上違停的一律拖曳清障。(責任單位:市公安局、城管局,各區人民政府)
四、保障措施
(一)加強組織領導。成立無錫市交通文明專項整治行動領導小組,市委宣傳部和市教育局、財政局、公安局、住建局、規劃局、城管局、交通運輸局、質監局、市政園林局、工商局、法制辦等部門為成員單位,統籌負責全市交通文明專項整治行動,領導小組辦公室設在市公安局。各市(縣)、區政府相應成立本地的道路交通文明建設整治行動領導小組,切實形成上下貫通的專門組織領導體制。
(二)加強統籌推進。全市交通文明專項整治行動實行行政首長負責機制,各市(縣)、區政府和鎮(街道)行政主要負責人為本地交通文明建設第一責任人,負責組織推動本地落實交通文明專項整治行動工作。建立例會機制,原則上領導小組或辦公室每季度召開一次工作會議,定期會商和推進交通文明建設工作。各地建立健全相應的工作機制,加強工作統籌推進。
(三)加強工作保障。配齊配強交通協警力量,并按照相關建設標準,為全市交警增加一批警用摩托車和配套裝備,以及專門“鐵騎”協警。各級財政部門要拓展資金渠道,納入財政預算,提高輔警福利待遇,保障交通管理設施專項維護資金需求,設立專項基金用以獎勵舉報提供違法證據的群眾。
(四)加強科技支撐。緊抓新型智慧城市建設機遇,加快推進城市智能交通管理系統建設,積極運用大數據、物聯網、云計算等現代信息技術,加強交通狀態感知、高清視頻監控、信號控制、交通誘導等基礎系統建設,加快輕微違法自動抓拍系統研發應用,全面推進無人機實戰應用,實現交通智能設施全覆蓋管控,提升城市交通科技化、智慧化管理水平。
(五)加強評估考核。制定交通文明專項整治行動評價標準體系,科學設定評價內容和指標,指導各地深入開展道路交通文明建設整治行動。建立專家評估、明察暗訪、民意征詢和委托第三方評估等動態綜合考評機制,每季度組織開展一次實際效果評價,評價結果通報當地政府并納入年度績效考核。
附件6
無錫市街景出新專項提升行動方案
為加快開展優美環境合格區建設,全面提升城市精細化管理水平,進一步優化城市開放空間景觀秩序,提升城市人居環境質量和形象品位,特制定無錫市街景出新專項提升行動方案如下。
一、主要目標
以實現“四化”(凈化、綠化、亮化、美化)要求為目標,統籌部署,滾動實施,在市區持續開展以主要道路容貌出新、背街小巷環境綜合治理以及開放空間綠化景觀升級改造等為重點的街景出新專項行動, 全方位落實城市精細化管理工作,進一步彰顯城市風貌特色,提高市民群眾幸福和滿意指數。
二、工作任務
(一)開展主要道路景觀秩序包裝出新活動。按照“以塊為主、屬地負責,建管結合、注重長效”的原則,明確每區每年不少于5條、全市每年不少于25條的任務要求。以沿街平面、立面景觀陳舊、秩序雜亂,基礎設施有一定程度缺損,未實施過整體道路翻新及街景改造的市容環境衛生秩序管理主要道路為重點;以打造城市特色空間、提升道路形象品位、爭創省級城市管理示范道路為目標;以“江蘇省城市管理示范路標準”中的街景容貌整治規范為技術參照;重點圍繞凈化、綠化、美化、亮化及基礎設施升級改造、市容秩序整治規范及落實長效管理等精細管理要求,持續高標準、高質量、高品位、常態化開展市區主要道路容貌景觀包裝出新活動,不斷優化市區主要道路市容秩序,提升環境品位。(責任單位:市城管局,各區人民政府)
(二)開展背街小巷環境綜合治理。在鞏固落實市區主次干道市容市貌常態化、標準化、精細化管理的基礎上,繼續加快推進城市精細化管理向背街小巷延伸,以2011年以來開展的背街整治行動為基礎,開展新一輪背街小巷環境綜合治理改造。按照“以塊為主、屬地負責,建管結合、注重長效”的原則,結合片區拆遷、老舊小區改造及控源截污等工程推進實際,在調查摸底的基礎上,對市區建成區范圍內無近期拆遷計劃、硬軟件矛盾突出、市民反響強烈的背街小巷,按照“四化”要求進行環境綜合治理改造,并落實環境衛生和市容秩序長效管理,切實解決市民反映強烈的“環境差”“秩序亂”“行路難”等突出問題,達到路平、水暢、燈亮,市政、環衛、綠化配套設施齊全,市容環境整潔有序,并保持常態化的基本要求,實現市容長效管理全覆蓋。2018年完成與主干道接壤的背街整治,2019年完成與次干道接壤的背街整治,2020年完成轄區所有背街整治。(責任單位:市城管局,各區人民政府)
(三)推動城市綠化設施持續升級。以塊為主積極推進轄區內新增綠地工作,保證我市綠量持續提升。按照“無錫市公園綠地十分鐘服務圈規劃”要求,保障各類公園建設到位。各區依據轄區或管理范圍內的綠化管理現狀,每年度選擇1條道路進行景觀提升改造,每年安排不少于3條道路開展行道樹專項整治,開展空禿地補綠、復綠。加強對各類綠地的建設管控,增強舊住宅區綠化管理。完善綠化養護市場化運作機制,逐步提高綠化養護定額標準,提升全市綠化管護質量,提高區管綠地管理養護水平。嚴格落實綠化養護監管職責,抓好各類新建綠化項目后期管養和設施維護,提高各區養護精細化和管理規范化水平,保證區管綠地的景觀生態效果。(責任單位:市市政園林局,各區人民政府)
三、方法步驟
街景出新工作分年度進行,每年度分三個階段推進。
(一)準備階段:3月底前(2018年為8月底前)。通過實地調查摸底,將主要道路出新、背街改造與綠化景觀升級有機結合,統籌確定年度街景出新目標任務,并匯總上報市城管辦及城管局、市政園林局備案。編制工作實施方案,分解細化目標任務,落實資金、人員及各參與方責任。
(二)實施階段:4月初至10月底。按照確定的方案計劃,最遲不超過7月底,實質性開展各項出新改造工作。市、區城管辦分別牽頭市、區各相關部門加強對工作現場的指導,并幫助協調解決重點、難點問題。
(三)驗收階段:11月初至月底。由市城管辦組織市城管局、市政園林局對各區年內實施的街景出新工程進行綜合驗收,檢查督促長效管護機制的落實,宣傳出新成果,為保持后續常態管理營造輿論氛圍,同時為下一年度街景出新工作打下基礎。
四、保障措施
(一)加強組織領導。街景出新行動在市政府統一部署下,以各區政府為主、市各相關職能部門協同實施,市城管辦負責具體牽頭組織。各區政府作為第一責任主體,要切實加強對街景出新行動的宣傳發動和組織領導,統籌計劃、周密部署,落實人力、物力、財力等各項保障措施,確保轄區街景出新行動順利、有效開展。
(二)嚴格考核獎懲。市將以對區年度城市管理績效考評為抓手,加強對各區開展街景出新工作的責任考核,把是否按時保質保量完成市下達的街景出新行動年度工作任務作為年度城市管理績效考評評優的重要指標,并對超額完成街景出新任務的區予以適當鼓勵。
(三)落實長效管理。各區要把建立長效管護工作機制貫穿于街景出新改造全過程,嚴格落實日常維護與執法管理責任。特別是要充分利用市容環衛責任區、責任人制度,將教育與處罰相結合,督促沿街單位加強自律、履約盡責,共同維護和鞏固出新成果。
附件7
無錫市城市亮化專項提升行動方案
為加快開展優美環境合格區建設,全面提升城市精細化管理水平,提升城市亮化品質,提高城市亮化管理水平,推動我市城市亮化躋身國內先進行列,特制定無錫市城市亮化專項提升行動方案如下。
一、主要目標
依照總體規劃,通過“一城、一湖、一河、一環、一灣”的總體布局,營造絢麗多彩的城市夜景,建立科學合理、層次分明、綠色節能、特色鮮明的城市亮化體系,體現新時代無錫城市風貌,提高人居環境質量,力爭通過2—3年的努力,躋身國內領先行列,形成“美麗、智慧、綠色”的城市整體亮化格局。
二、基本原則
(一)以人為本。城市亮化工程是一項民生工程,亮化是城市基礎設施建設的重要組成部分,也是城市建設水平的重要標志,對體現城市特色、提高城市品位、妝點城市生活、優化人居環境、提升城市形象具有重要意義。城市亮化提升工作堅持以人為本的原則,做到功能性與裝飾性的和諧統一,豐富、亮化城市夜景,增添城市魅力,為廣大市民創造優美的生活環境。
(二)總體規劃。嚴格按照城市亮化工程總體規劃,突出重點,分步推進。統籌“一城、一湖、一河、一環、一灣”總體布局,突出中心商貿區、環城古運河、蠡湖、京杭大運河、內環及城市出入口、太湖新城等重點區域的亮化改造,注重整體效果,做到科學合理、和諧統一。
(三)綠色節能。堅持綠色、低碳、節能、環保的原則,合理規劃設計,有效防止光污染。亮化設施嚴格按照平時、一般節假日、重大節日等模式實現分時、分區統一集中控制。認真落實國家節能減排計劃,推廣應用節能產品,提升亮化科技含量,使城市亮化真正做到綠色、節能、低碳、環保。
(四)長效管理。堅持建管并重,在加大城市亮化建設力度的同時,更注重長效管理。按照《無錫市夜景照明管理辦法》(市政府令第112號),城市亮化實行屬地分區管理,在統一集中控制的前提下,完善城市亮化分級管理模式。加快推動城市亮化運行維護市場化進程,建立城市亮化長效管理機制。
三、工作任務
優化城市“天際線、山際線、水際線”控制與管理,完善城市環線路網一體化建設,更新改造運河風光帶,完善提升蠡湖景區,優化美化太湖灣區。重點任務如下:
(一)一城。即老城區,重點構建“以中山路和人民路為南北、東西軸線,以解放路為環線,包含眾多建(構)筑物及多個重要節點”的綜合展示區,打造環城古運河、老城商貿區等重要區域亮化。(責任單位:市市政園林局,梁溪區人民政府)
1.環城古運河含南長街段及沿線重點建筑亮化。
2.中山路、人民路重點建筑亮化,如蘇寧廣場、恒隆廣場、云蝠大廈、摩天360、紅豆國際廣場等。
3.二泉廣場以地域文化為特色的燈光秀表演。
(二)一湖。即蠡湖及環蠡湖地區。該區域是我市休閑旅游中心,有多個重要商業、景觀節點,特別是蠡湖新城,是集開放公園和高品質湖濱居住社區為一體的“新湖城”。重點建設東蠡湖、西蠡湖、蠡湖新城重要區域亮化。(責任單位:市市政園林局,濱湖區人民政府)
1.萬象城及周邊重要建筑亮化,如東蠡湖、萬象城、大劇院、蠡湖大橋等,主要以音樂噴泉、顯示屏、燈光表演裝置等形式呈現。
2.西施莊及周邊重要建筑亮化,主要以燈光秀背景的形式呈現。
3.百米高噴及周邊重點建筑亮化,重點是蠡湖風帆、國家工業設計園、節能大廈等建筑。
4.西蠡湖重點建筑亮化,如鹿鼎山燈光秀、舒天閣亮化等。
(三)一河。即京杭大運河沿線,重點建設京杭大運河沿線亮化。(責任單位:市市政園林局,各區人民政府)
1.京杭運河沿線橋梁及沿線景觀亮化,如蓉湖大橋、金匱大橋、開源大橋以及沿線綠地、欄桿、景觀等。
2.太湖廣場及周邊建筑群亮化,如太湖廣場、國金中心、君來酒店、工商大廈、凱賓斯基、時代國際大廈等。主要以顯示屏、天際線勾勒等形式呈現。
3.京杭運河沿線重要節點亮化,如龍光塔、黃埠墩、梁韻閣等。
(四)一環。即快速內環沿線及城市出入口等重要交通節點,重點建設快速內環沿線、高架、高速出入口、高鐵城鐵、空港及周邊等重要區域亮化。(責任單位:市市政園林局,各區人民政府)
1.內環沿線立交橋亮化,如鳳翔立交、瞻江立交、廣南立交、景瀆立交、金城公鐵立交、惠錢立交等。
2.高架橋及沿線道路亮化,如機場路快速路、蠡湖大道高架、鳳翔高架等。
3.城市出入口及沿線重點道路、建構筑物、綠地亮化,如機場、高鐵城鐵站以及高速出入口等。
(五)一灣。即太湖新城及周邊區域,重點打造太湖新城、太湖大堤、雪浪山、萬達文化旅游城、長廣溪濕地、市民中心等重要區域亮化。(責任單位:市市政園林局,濱湖區人民政府)
1.萬達文旅城及周邊亮化,包括華萊塢、綠地天空樹、雪浪山等。
2.金融街、市民中心建筑群亮化,如國聯大廈、銀行。主要以燈光聯動的形式呈現。
3.公園綠地亮化,如尚賢河濕地亮化、貢湖灣太湖大堤、尚賢河濕地公園、巡塘古鎮等亮化。
(六)錫東新城、惠山新城、新吳區科技新城亮化。錫山區錫東新城、惠山區惠山新城、新吳區科技新城亮化提升由相關區另行編制專項方案,同步完成提升改造。(責任單位:錫山區、惠山區、新吳區人民政府)
四、保障措施
(一)加強組織領導。高度重視亮化提升工作,成立專門領導小組,加強部門聯動,形成長效機制,并認真組織實施。
(二)創新建設體制。按照《無錫市夜景照明管理辦法》等規定,落實城市亮化設施的建設、運行、維護費用,落實建設運行責任。同時,創新工作機制,鼓勵社會資本參與城市亮化工程建設,形成“政府主導、社會參與、市場化運作”的城市亮化建設運行新模式。
(三)堅持科技領先。堅持節能減排原則,支持照明技術的研發,加快照明新技術、新產品的應用研究,積極采用技術成熟、質量上乘、運行穩定的新型節能產品,推廣城市綠色照明技術。重視后期維護管理,通過信息化管理手段,實行城市亮化三級模式,達到城市亮化綠色節能效果。
(四)強化監督管理。按照城市亮化監管制度及考核要求,對各區亮化工作進行檢查、督查,發揮考核評估的激勵約束作用。定期開展城市綠色照明檢查、督查,對城市照明工作實行全方位、全過程監管,督促基層單位提高城市亮化管理意識,促進亮化工作規范、有序開展。
(五)加大宣傳力度。積極利用各種宣傳平臺,加大城市亮化宣傳力度。深入持久開展城市亮化宣傳活動,大力宣傳實施中的先進典型,動員全社會關心、支持城市亮化工作,促進城市亮化健康發展,營造有利于推進城市亮化工作的輿論氛圍。
附件8
無錫市市區周邊高速公路出入口專項提升行動方案
為加快開展優美環境合格區建設,全面提升城市精細化管理水平,確保城市主要出入口綜合環境得到顯著改善,特制定無錫市市區周邊高速公路出入口專項提升行動方案如下。
一、主要目標
按照總體方案和年度工作目標,開展市區周邊高速公路出入口專項提升行動,做到整治到位、管理到位、體系到位,年內主要出入口路域實現環境進一步提升、綠化景觀進一步優化、交通秩序進一步改善、違法設施(含廣告)全面清理。
二、工作范圍
本次提升行動范圍為市區周邊9個主要高速公路互通出入口,具體為滬寧高速公路機場互通、無錫東互通、無錫北互通,錫澄高速公路無錫互通,錫宜高速公路無錫西互通,環太湖高速公路新安互通、碩放互通、華莊互通、南泉互通。
三、基本原則
(一)屬地負責實施,行業部門督辦。按照財權事權一致的原則,由各出入口所在地地方政府全面負責組織實施高速公路出入口提升各項工作,并落實長效管理機制,市各相關行業主管部門根據部門職責負責指導、督辦、考核等工作。
(二)高起點謀劃,高標準建設。根據各出入口的實際情況,因地制宜、突出特色、精心設計、科學論證、周密組織,做到高起點規劃、高標準實施,使高速公路出入口成為展示我市高質量發展的亮麗名片。
(三)堅持長效管理,加強監督考核。認真研究制定高速公路出入口長效管理機制,各高速公路出入口屬地政府建立綜合管理工作機制,落實管理經費、明確管理責任、實施嚴格管理,市各行業主管部門根據部門職責對長效管理情況進行監督考核。
四、重點任務
(一)全面提升進出口道路路面技術狀況。對出入口道路進行檢查、現場監測,摸清道路路面現狀,逐一制定科學合理的提升方案并組織實施,徹底消除路面不平整、標識標線不清晰、安全設施不完善、路面排水不通暢等各種問題,確保道路平整舒適,無坑槽車轍、明顯積水,道路沿線設施完好。(責任單位:錫山區、惠山區、濱湖區、新吳區人民政府;督辦部門:市市政園林局、交通運輸局、公安局、城管局)
(二)推進路域清潔化。整治拋灑滴漏、亂倒亂扔、亂貼亂畫等污染道路及其設施行為,遷移道路沿線污染源。拆(清)除出入口和連接道路用地范圍的違法建筑物及其他堆積物,同步修筑圍欄、種植綠化。清除高速公路出入口范圍內的白色垃圾、生活垃圾和建筑垃圾。依法清理高速公路出入口范圍內的非法堆積物、非法搭建物、非法種植物。(責任單位:錫山區、惠山區、濱湖區、新吳區人民政府;督辦部門:市城管局)
(三)提升綠化美化亮化水平。堅持綠化美化、交通安全、環境保護并重,對全市高速公路出入口的綠化進行提檔升級,重點提升城市出入口的綠化景觀。清除或遷移道路通視范圍內影響視線的行道樹,優化路面行車區域綠化設置,控制中間帶開口路段防眩樹高度,規范側分帶開口路段行道樹種植和修剪養護。全面提升高速公路出入口亮化品質,提高亮化水平。(責任單位:錫山區、惠山區、濱湖區、新吳區人民政府;督辦部門:市市政園林局、交通運輸局)
(四)改善交通秩序。全面排查出入口區域的交通秩序,進一步加強出入口區域的交通管理,重點整治出入口及周邊道路亂停車、“黃牛”帶路、非法運營、違章下客等各種問題,確保出入口區域的交通秩序良好。(責任單位:錫山區、惠山區、濱湖區、新吳區人民政府;督辦部門:市公安局、交通運輸局)
(五)清理規范廣告設施。大力開展清理規范工作,全面拆除高速公路出入口及連接道路的違法廣告設施。嚴格按照相關管理規定的要求,減少廣告設施數量,修復出新設置不規范、版面破損、布幅拖掛、結構銹蝕的廣告設施。(責任單位:錫山區、惠山區、濱湖區、新吳區人民政府;督辦部門:市城管局、交通運輸局)
五、保障措施
(一)加強組織領導。所在地政府、市相關部門要高度重視,進一步統一思想、明確任務、全面發動、落實責任,統籌推進市區周邊高速公路出入口專項提升行動,按照整治工作常態化的要求,切實加強工作的統籌推進、監督指導,確保完成提升目標任務。
(二)細化職責分工。所在地政府要按照本行動方案落實責任分工,制定實施計劃,分解目標任務,明確時序進度,細化設計方案,明確政策導向,落實整治經費,加強績效考核,確保各項提升措施落實到位。
(三)強化宣傳引導。各地、各部門要加強宣傳教育,強化工作指導,引導群眾深入了解、積極支持、主動參與市區周邊高速公路出入口專項提升行動,建立健全長效管護機制,形成全社會共抓共管的良好氛圍。
(四)嚴格督查考評。建立工作機制,加強督查考核,對提升進度快、成效顯著的地區予以通報表揚。各地要將市區周邊高速公路出入口專項提升工作納入政府工作考核范圍,強化對提升工作的督促檢查。
附件9
無錫市市民文明素質提升行動方案
為加快開展優美環境合格區建設,全面提升城市精細化管理水平,鞏固提升文明城市創建工作成果,加快形成秩序井然、環境優美、文明和諧的城市氛圍,特制定無錫市市民文明素質提升行動方案如下。
一、基本原則
(一)以人為本。秉持為民、利民、惠民的工作理念,持之以恒、久久為功,不斷滿足人民日益增長的美好生活需要。
(二)問題導向。瞄準市民文明素質不適應的方面,補短補軟、攻堅克難,不斷鞏固工作成果、提升工作成效,增強群眾獲得感和幸福感。
(三)創新創優。創新社會治理方式,綜合運用法律法規、智能平臺、媒體宣傳等手段,培育打造一批普惠性強、美譽度高、影響力大的市民文明素質教育與實踐新品牌,不斷強化市民文明意識。
(四)全民參與。進一步突出群眾主體地位,充分調動群眾的積極性、主動性和創造性,不斷豐富全民參與渠道、參與路徑和參與平臺。
二、主要任務
(一)加大文明行為促進力度。圍繞講文明、有公德、守秩序、樹新風,廣泛開展“做文明有禮無錫人”主題活動,大力普及工作生活、社會交往、人際關系、公共場所等方面的禮儀規范。注重道德養成,高標準啟動建設新時代文明實踐中心(50個道德教育實踐場所),高定位突出道德典型示范引領,高質量開展各類群眾性精神文明創建活動。深入推進文明交通、文明旅游、文明餐桌、文明網絡倡導工程,引導人們自覺遵守秩序規則,養成良好行為習慣。著眼培養能夠擔當民族復興大任的時代新人,深化未成年人“文明禮儀進萬家”活動,在全市組織推選一批文明禮儀養成教育示范社區,小手拉大手,提升市民群眾整體文明素養。做精做亮公益廣告,持續加強“講文明、樹新風”公益廣告陣地建設,加快建設一批主題公園、廣場、街區,利用景觀小品、微型雕塑等形式豐富作品文化內涵、時代內涵和城市特色,讓市民在耳濡目染中強化文明意識。堅持德法并重,加快制定出臺《無錫市文明行為促進條例》,注重教育引導、規范管理和懲戒示范相結合,以法規剛性培育市民守則意識,促進文明行為養成。(責任單位:市文明辦、教育局、公安局、旅游局、市政園林局,各區人民政府)
(二)加大志愿服務工作力度。推進志愿服務制度化和標準化建設,貫徹落實《志愿服務條例》(國令第685號),健全完善志愿者星級評定與回饋嘉許、保險保障等褒獎激勵制度。加強志愿服務組織培育管理,推進“志愿無錫”平臺建設,壯大志愿服務工作力量,增強志愿服務活躍度,營造濃厚的“志愿之城”氛圍。推動志愿服務常態化開展,推進窗口行業單位志愿服務示范點建設,在城鄉社區、公共場所和各類公共文化場所廣泛開展多類型志愿服務。積極開展創建志愿活動,深入開展“文明交通”“生態環保”“文明旅游”“垃圾分類”等志愿服務活動,發揮志愿者在文明行為引導、文明禮儀示范和文明宣傳普及中的引領作用。(責任單位:市文明辦、民政局、文廣新局、公安局、旅游局、城管局,團市委,各區人民政府)
(三)加大誠信文化建設力度。深化“誠信無錫”建設,創新建立個人道德行為誠信檔案庫,加快建立以信用為基礎的綜合監管支撐體系。深入開展誠信宣傳教育,逐步實現對政務、商務、社會、司法等重點領域和公務員、企業家、公眾人物等重點人群的全覆蓋。強化誠信典型示范,深入開展行業誠信聯盟、誠信示范街區、“誠信之星”推選活動,著力提升全社會誠信意識。加快建設市公共信用信息服務平臺,建立信用信息共享應用機制,加大對影響惡劣的不文明或失信行為主體的曝光力度,切實發揮守信激勵和失信懲戒聯動機制作用,不斷優化信用發展環境,引導人人講信用、人人守信用。(責任單位:市經信委、文明辦、工商局、人社局,各區人民政府)
(四)加大文明理念普及力度。堅持傳統媒體與新媒體、網上和網下宣傳并重互補,全面深入普及文明理念、倡導文明新風,讓文明宣傳入腦入心、保持活力。注重發揮媒體公信力,與“作風面對面”欄目深度合作,推出提升市民文明素質、優化城市管理專場節目,真正把文明理念融入群眾生產生活,推動形成尊德守禮、向上向善的良好風尚。結合文明單位結對共建、便民服務大篷車、“笑語歡歌”進社區等活動,組織機關干部、社區工作者、志愿者等走街入戶、深入一線,向廣大市民群眾發放市民文明手冊,大力宣傳市民文明素質提升的好經驗、好做法和好事例,進一步營造輿論氛圍,形成社會聲勢。多渠道鼓勵發動市民參與,自發監督城市發展中存在的問題,特別是不文明現象,號召市民為城市管理中的重點難點問題把脈問診、獻計獻策,真正成為“城市主人翁”和“城市啄木鳥”。(責任單位:市文明辦、城管局,報業集團、廣電集團,各區人民政府)
三、保障措施
(一)加強組織領導。把組織開展文明素質專項行動作為推進優美環境合格區建設、鞏固提升全國文明城市群創建成果的重要內容,推動各地、各相關部門把專項行動任務納入日常工作,研究制定本地區、本部門實施方案、細化目標任務,明確責任單位、責任人和完成時限,確保各項工作有序推進,取得預期成效。
(二)注重協同配合。文明素質專項行動是一項系統工程,各地和各相關部門既要各司其職、各負其責,又要協同作戰、合力攻堅。對單個部門職責范圍內的工作,要做到不等不靠、不推不讓,積極主動完成。對涉及多個部門的工作,牽頭單位要主動負責,做好組織協調,相關單位要服從安排,抓好落實。
(三)狠抓考核督查。將專項行動開展落實情況納入季度城區文明程度指數測評,定期通報測評結果,兌現工作獎懲。建立市民參與評價制度,依托市民巡訪團等力量,常態化開展文明素質專項行動巡查、反饋等工作。加強問題整改,依托“12345”文明城市創建綜合處置平臺,對發現的突出問題、不文明行為跟進處置,推動問題整改解決。
責編:法制辦
當前位置:













